Warning:
JavaScript is turned OFF. None of the links on this page will work until it is reactivated.
If you need help turning JavaScript On, click here.
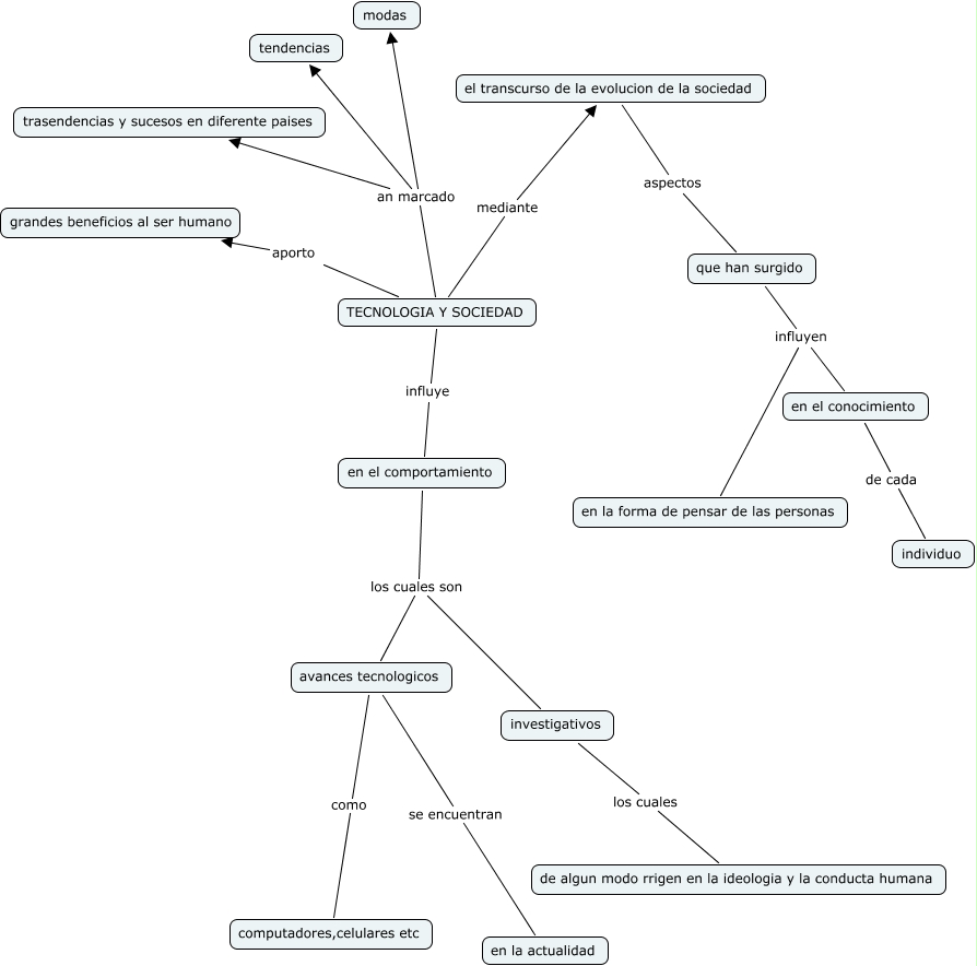
Este Cmap, tiene información relacionada con: mapa angela toro, en el comportamiento los cuales son avances tecnologicos, el transcurso de la evolucion de la sociedad aspectos que han surgido, investigativos los cuales de algun modo rrigen en la ideologia y la conducta humana, TECNOLOGIA Y SOCIEDAD an marcado trasendencias y sucesos en diferente paises, TECNOLOGIA Y SOCIEDAD an marcado modas, avances tecnologicos se encuentran en la actualidad, en el conocimiento de cada individuo, que han surgido influyen en la forma de pensar de las personas, en el comportamiento los cuales son investigativos, que han surgido influyen en el conocimiento, TECNOLOGIA Y SOCIEDAD mediante el transcurso de la evolucion de la sociedad, TECNOLOGIA Y SOCIEDAD an marcado tendencias, TECNOLOGIA Y SOCIEDAD influye en el comportamiento, avances tecnologicos como computadores,celulares etc, TECNOLOGIA Y SOCIEDAD aporto grandes beneficios al ser humano