Warning:
JavaScript is turned OFF. None of the links on this page will work until it is reactivated.
If you need help turning JavaScript On, click here.
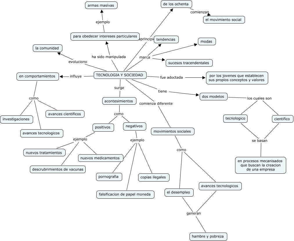
Este Cmap, tiene información relacionada con: mapa de tecnologia y sociedad '' rudy melop, TECNOLOGIA Y SOCIEDAD comienza diferente movimientos sociales, TECNOLOGIA Y SOCIEDAD fue adoctada por los jovenes que establecen sus propios conceptos y valores, movimientos sociales como el desempleo, negativos ejemplo pornografia, en comportamientos como avances tecnologicos, TECNOLOGIA Y SOCIEDAD evoluciono la comunidad, TECNOLOGIA Y SOCIEDAD aprincipios de los ochenta, acontesimientos como negativos, TECNOLOGIA Y SOCIEDAD marca tendencias, positivos ejemplo nuevos tratamientos, dos modelos los cuales son tecnologico, TECNOLOGIA Y SOCIEDAD ha sido manipulada para obedecer intereses particulares, TECNOLOGIA Y SOCIEDAD influye en comportamientos, acontesimientos como positivos, de los ochenta comienzan el movimiento social, el desempleo generan hambre y pobreza, positivos ejemplo nuevos medicamentos, avances tecnologicos generan hambre y pobreza, TECNOLOGIA Y SOCIEDAD marca sucesos tracendentales, para obedecer intereses particulares ejemplo armas masivas