Warning:
JavaScript is turned OFF. None of the links on this page will work until it is reactivated.
If you need help turning JavaScript On, click here.
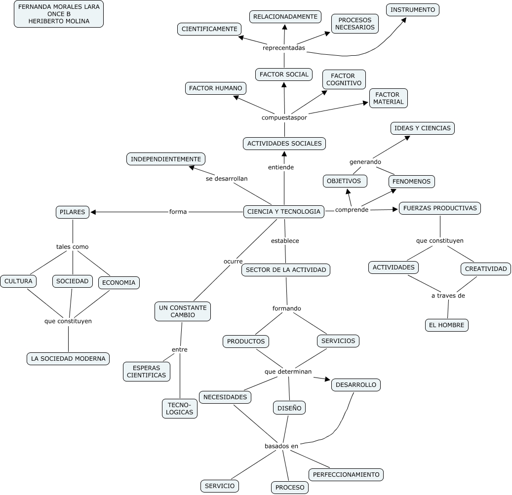
Este Cmap, tiene información relacionada con: FERNANDA MORALES 11B, CIENCIA Y TECNOLOGIA comprende FUERZAS PRODUCTIVAS, CULTURA que constituyen LA SOCIEDAD MODERNA, NECESIDADES basados en PROCESO, CIENCIA Y TECNOLOGIA entiende ACTIVIDADES SOCIALES, FENOMENOS generando OBJETIVOS, FACTOR SOCIAL reprecentadas RELACIONADAMENTE, CIENCIA Y TECNOLOGIA ocurre UN CONSTANTE CAMBIO, SOCIEDAD que constituyen LA SOCIEDAD MODERNA, FACTOR SOCIAL reprecentadas INSTRUMENTO, NECESIDADES basados en SERVICIO, FACTOR SOCIAL reprecentadas PROCESOS NECESARIOS, CIENCIA Y TECNOLOGIA establece SECTOR DE LA ACTIVIDAD, DESARROLLO basados en SERVICIO, PRODUCTOS que determinan DESARROLLO, DESARROLLO basados en PROCESO, PILARES tales como SOCIEDAD, DESARROLLO basados en PERFECCIONAMIENTO, ACTIVIDADES SOCIALES compuestaspor FACTOR SOCIAL, UN CONSTANTE CAMBIO entre TECNO- LOGICAS, ACTIVIDADES SOCIALES compuestaspor FACTOR MATERIAL