Warning:
JavaScript is turned OFF. None of the links on this page will work until it is reactivated.
If you need help turning JavaScript On, click here.
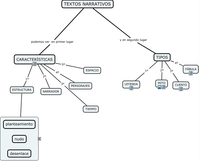
Este Cmap, tiene información relacionada con: textos narrativos 1º, CARACTERÍSTICAS 2º NARRADOR, CARACTERÍSTICAS 4º PERSONAJES, TIPOS 2º MITO, TIPOS 4º FÁBULA, TEXTOS NARRATIVOS y en segundo lugar TIPOS, TIPOS 3º CUENTO, CARACTERÍSTICAS 5º ESPACIO, ESTRUCTURA ???? ????, CARACTERÍSTICAS 3º TIEMPO, TEXTOS NARRATIVOS podemos ver en primer lugar CARACTERÍSTICAS, CARACTERÍSTICAS 1º ESTRUCTURA, TIPOS 1º LEYENDA