Warning:
JavaScript is turned OFF. None of the links on this page will work until it is reactivated.
If you need help turning JavaScript On, click here.
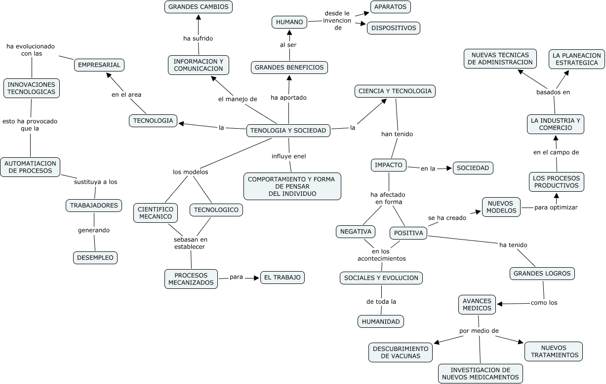
Este Cmap, tiene información relacionada con: XIMENA, LA INDUSTRIA Y COMERCIO basados en LA PLANEACION ESTRATEGICA, SOCIALES Y EVOLUCION de toda la HUMANIDAD, IMPACTO en la SOCIEDAD, TENOLOGIA Y SOCIEDAD influye enel COMPORTAMIENTO Y FORMA DE PENSAR DEL INDIVIDUO, HUMANO desde le invencion de APARATOS, EMPRESARIAL ha evolucionado con las INNOVACIONES TECNOLOGICAS, GRANDES BENEFICIOS al ser HUMANO, TECNOLOGIA en el area EMPRESARIAL, AUTOMATIACION DE PROCESOS sustituya a los TRABAJADORES, AVANCES MEDICOS por medio de NUEVOS TRATAMIENTOS, LOS PROCESOS PRODUCTIVOS en el campo de LA INDUSTRIA Y COMERCIO, CIENCIA Y TECNOLOGIA han tenido IMPACTO, TENOLOGIA Y SOCIEDAD la CIENCIA Y TECNOLOGIA, TENOLOGIA Y SOCIEDAD la TECNOLOGIA, TENOLOGIA Y SOCIEDAD los modelos TECNOLOGICO, AVANCES MEDICOS por medio de INVESTIGACION DE NUEVOS MEDICAMENTOS, POSITIVA se ha creado NUEVOS MODELOS, CIENTIFICO MECANICO sebasan en establecer PROCESOS MECANIZADOS, INFORMACION Y COMUNICACION ha sufrido GRANDES CAMBIOS, NEGATIVA en los acontecimientos SOCIALES Y EVOLUCION