Warning:
JavaScript is turned OFF. None of the links on this page will work until it is reactivated.
If you need help turning JavaScript On, click here.
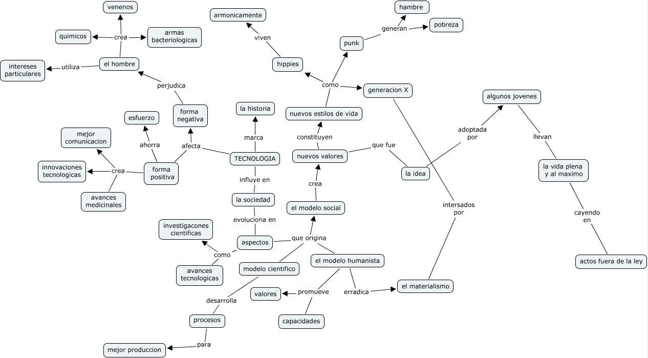
Este Cmap, tiene información relacionada con: angie daniela rosero, la vida plena y al maximo cayendo en actos fuera de la ley, el hombre crea quimicos, nuevos valores constituyen nuevos estilos de vida, TECNOLOGIA influye en la sociedad, punk generan pobreza, aspectos que origina modelo cientifico, TECNOLOGIA afecta forma positiva, forma positiva crea avances medicinales, procesos para mejor produccion, forma positiva crea innovaciones tecnologicas, modelo cientifico desarrolla procesos, generacion X intersados por el materialismo, el modelo social crea nuevos valores, el modelo humanista erradica el materialismo, aspectos como investigacones cientificas, nuevos estilos de vida como generacion X, aspectos que origina el modelo humanista, el hombre utiliza intereses particulares, nuevos estilos de vida como punk, punk generan hambre