Warning:
JavaScript is turned OFF. None of the links on this page will work until it is reactivated.
If you need help turning JavaScript On, click here.
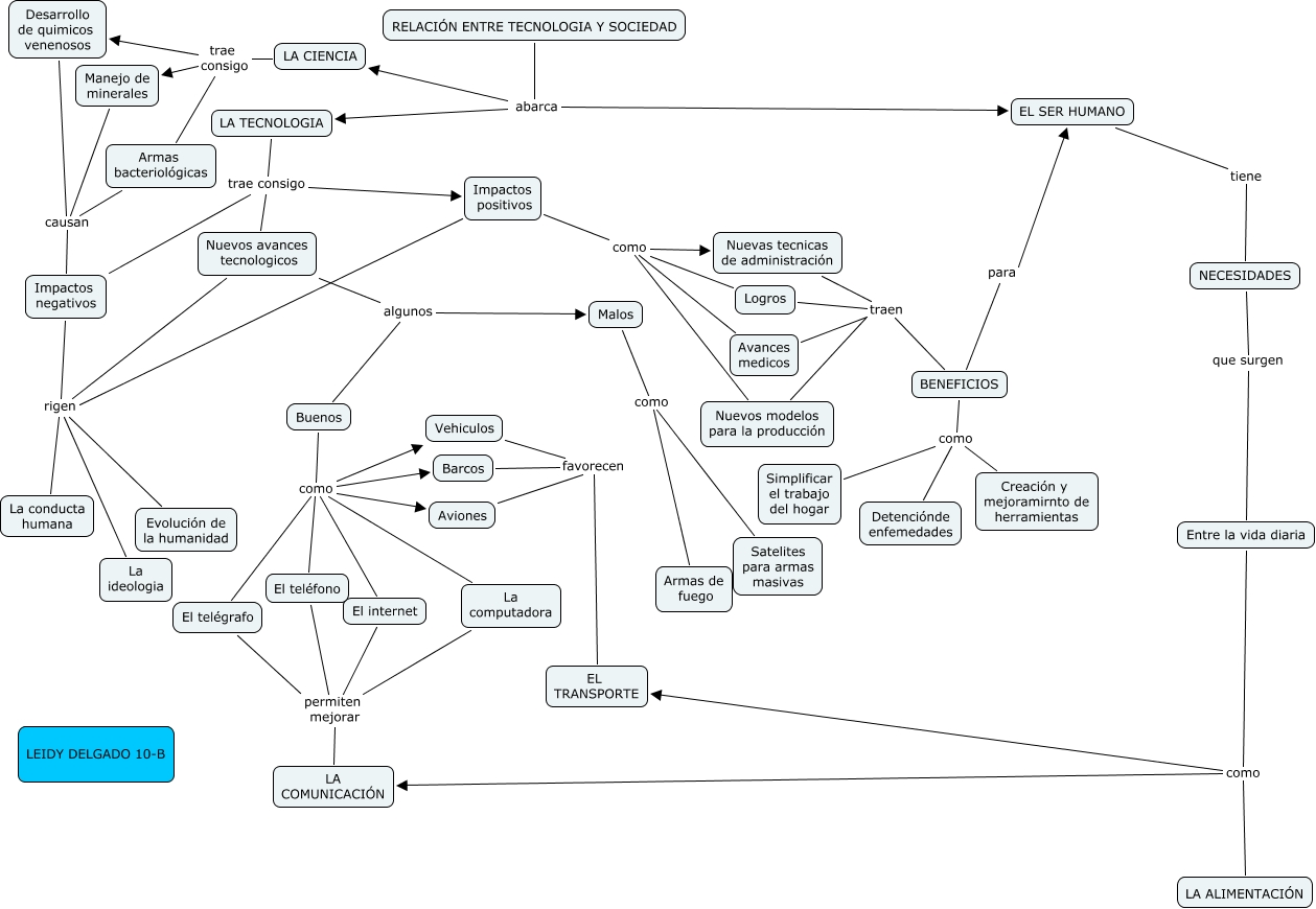
Este Cmap, tiene información relacionada con: LEIDY DELGADO 10.B, BENEFICIOS como Creación y mejoramirnto de herramientas, Buenos como El telégrafo, Nuevas tecnicas de administración traen BENEFICIOS, LA CIENCIA trae consigo Manejo de minerales, RELACIÓN ENTRE TECNOLOGIA Y SOCIEDAD abarca EL SER HUMANO, Avances medicos traen BENEFICIOS, LA TECNOLOGIA trae consigo Nuevos avances tecnologicos, Impactos positivos rigen La conducta humana, Impactos positivos como Nuevos modelos para la producción, Nuevos avances tecnologicos rigen La ideologia, NECESIDADES que surgen Entre la vida diaria, Nuevos avances tecnologicos rigen La conducta humana, BENEFICIOS como Detenciónde enfemedades, Nuevos modelos para la producción traen BENEFICIOS, Impactos positivos rigen La ideologia, Impactos positivos rigen Evolución de la humanidad, LA TECNOLOGIA trae consigo Impactos negativos, Impactos negativos rigen La conducta humana, El telégrafo permiten mejorar LA COMUNICACIÓN, Malos como Armas de fuego