Warning:
JavaScript is turned OFF. None of the links on this page will work until it is reactivated.
If you need help turning JavaScript On, click here.
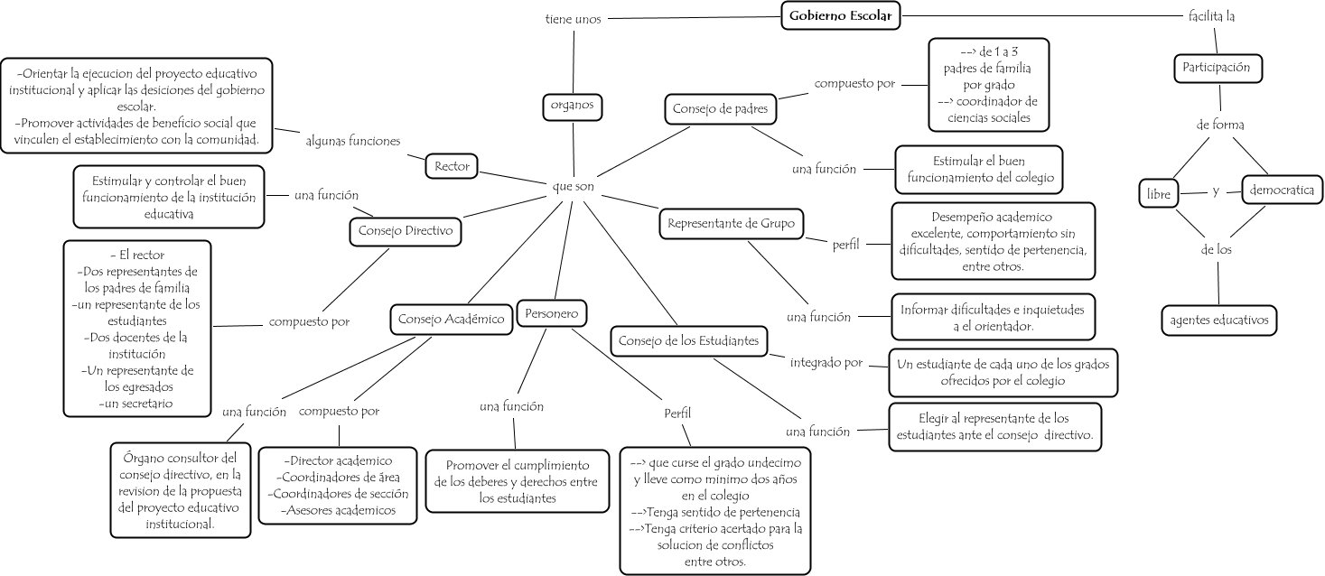
Este Cmap, tiene información relacionada con: gobierno escolar, organos que son Rector, Participación de forma libre, Rector algunas funciones -Orientar la ejecucion del proyecto educativo institucional y aplicar las desiciones del gobierno escolar. -Promover actividades de beneficio social que vinculen el establecimiento con la comunidad., Gobierno Escolar tiene unos organos, Consejo de los Estudiantes una función Elegir al representante de los estudiantes ante el consejo directivo., Personero una función Promover el cumplimiento de los deberes y derechos entre los estudiantes, Consejo Directivo compuesto por - El rector -Dos representantes de los padres de familia -un representante de los estudiantes -Dos docentes de la institución -Un representante de los egresados -un secretario, Consejo de padres compuesto por --> de 1 a 3 padres de familia por grado --> coordinador de ciencias sociales, organos que son Consejo Directivo, Consejo de los Estudiantes integrado por Un estudiante de cada uno de los grados ofrecidos por el colegio, organos que son Consejo de padres, libre de los agentes educativos, Gobierno Escolar facilita la Participación, Consejo de padres una función Estimular el buen funcionamiento del colegio, democratica de los agentes educativos, organos que son Consejo de los Estudiantes, Personero Perfil --> que curse el grado undecimo y lleve como minimo dos años en el colegio -->Tenga sentido de pertenencia -->Tenga criterio acertado para la solucion de conflictos entre otros., organos que son Consejo Académico, organos que son Personero, Representante de Grupo perfil Desempeño academico excelente, comportamiento sin dificultades, sentido de pertenencia, entre otros.