Warning:
JavaScript is turned OFF. None of the links on this page will work until it is reactivated.
If you need help turning JavaScript On, click here.
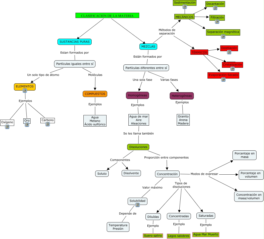
Este Cmap, tiene información relacionada con: clasificación de la materia, TÉRMICOS ???? Destilación, Concentración Valor máximo Solubilidad, Heterogéneas Ejemplos Granito Arena Madera, ELEMENTOS Ejemplos Oro, MECÁNICOS ???? Decantación, MEZCLAS Están formados por Partículas diferentes entre sí, Partículas iguales entre sí Un solo tipo de átomo ELEMENTOS, MECÁNICOS ???? Filtración, Concentración Tipos de disoluciones Concentradas, TÉRMICOS ???? ????, Concentración Tipos de disoluciones Saturadas, Concentración Modos de expresar Porcentaje en volumen, Concentración Modos de expresar Concentración en masa/volumen, Diluídas Ejemplo Suero salino, Partículas diferentes entre sí Varias fases Heterogéneas, TÉRMICOS ???? Evaporación-Secado, Concentración Modos de expresar Porcentaje en masa, ELEMENTOS Ejemplos Carbono, Concentradas Ejemplo Lagos salobres, COMPUESTOS Ejemplos Agua Metano Ácido sulfúrico