Warning:
JavaScript is turned OFF. None of the links on this page will work until it is reactivated.
If you need help turning JavaScript On, click here.
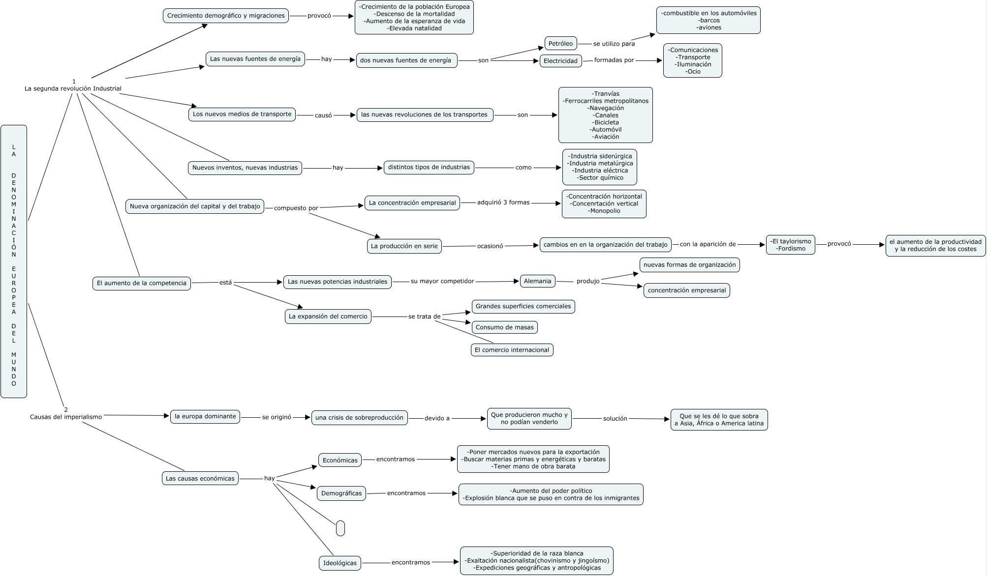
Este Cmap, tiene información relacionada con: agostini, L A D E N O M I N A C I Ó N E U R O P E A D E L M U N D O 1 La segunda revolución Industrial Nuevos inventos, nuevas industrias, El aumento de la competencia está Las nuevas potencias industriales, dos nuevas fuentes de energía son Petróleo, L A D E N O M I N A C I Ó N E U R O P E A D E L M U N D O 1 La segunda revolución Industrial Las nuevas fuentes de energía, -El taylorismo -Fordismo provocó el aumento de la productividad y la reducción de los costes, La producción en serie ocasionó cambios en en la organización del trabajo, L A D E N O M I N A C I Ó N E U R O P E A D E L M U N D O 1 La segunda revolución Industrial El aumento de la competencia, dos nuevas fuentes de energía son Electricidad, L A D E N O M I N A C I Ó N E U R O P E A D E L M U N D O 1 La segunda revolución Industrial Crecimiento demográfico y migraciones, una crisis de sobreproducción devido a Que producieron mucho y no podían venderlo, La concentración empresarial adquirió 3 formas -Concentración horizontal -Concenrtación vertical -Monopolio, Nuevos inventos, nuevas industrias hay distintos tipos de industrias, Alemania produjo nuevas formas de organización, Que producieron mucho y no podían venderlo solución Que se les dé lo que sobra a Asia, África o America latina, Las causas económicas hay Ideológicas, Nueva organización del capital y del trabajo compuesto por La concentración empresarial, El aumento de la competencia está La expansión del comercio, las nuevas revoluciones de los transportes son -Tranvías -Ferrocarriles metropolitanos -Navegación -Canales -Bicicleta -Automóvil -Aviación, La expansión del comercio se trata de Grandes superficies comerciales, Nueva organización del capital y del trabajo compuesto por La producción en serie