Warning:
JavaScript is turned OFF. None of the links on this page will work until it is reactivated.
If you need help turning JavaScript On, click here.
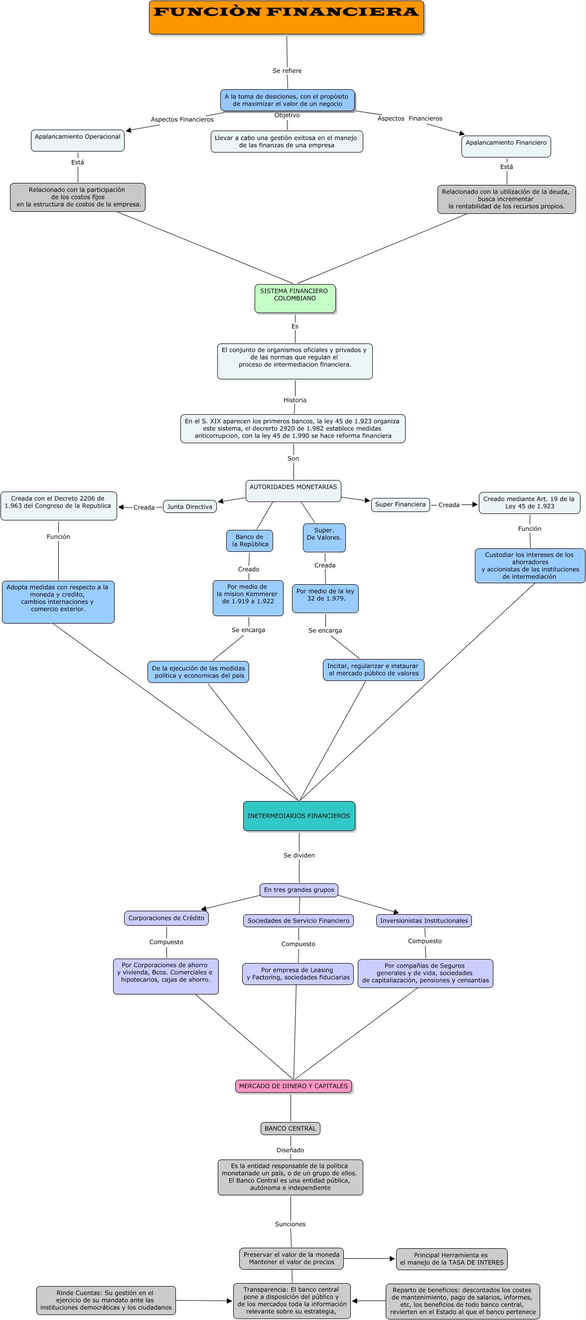
Este Cmap, tiene información relacionada con: Unidad 1, SISTEMA FINANCIERO COLOMBIANO Es El conjunto de organismos oficiales y privados y de las normas que regulan el proceso de intermediacion financiera., Por compañias de Seguros generales y de vida, sociedades de capitaliazaciòn, pensiones y censantias ???? MERCADO DE DINERO Y CAPITALES, Por empresa de Leasing y Factoring, sociedades fiduciarias ???? MERCADO DE DINERO Y CAPITALES, En tres grandes grupos ???? Sociedades de Servicio Financiero, FUNCIÒN FINANCIERA Se refiere A la toma de desiciones, con el propòsito de maximizar el valor de un negocio, Custodiar los intereses de los ahorradores y accionistas de las instituciones de intermediaciòn ???? INETERMEDIARIOS FINANCIEROS, MERCADO DE DINERO Y CAPITALES ???? BANCO CENTRAL, Rinde Cuentas: Su gestión en el ejercicio de su mandato ante las instituciones democráticas y los ciudadanos ???? Transparencia: El banco central pone a disposición del público y de los mercados toda la información relevante sobre su estrategia,, En tres grandes grupos ???? Corporaciones de Crèdito, Creada con el Decreto 2206 de 1.963 del Congreso de la Republica Función Adopta medidas con respecto a la moneda y credito, cambios internaciones y comercio exterior., Apalancamiento Operacional Está Relacionado con la participaciòn de los costos fijos en la estructura de costos de la empresa., Corporaciones de Crèdito Compuesto Por Corporaciones de ahorro y vivienda, Bcos. Comerciales e hipotecarios, cajas de ahorro., Apalancamiento Financiero Está Relacionado con la utilizaciòn de la deuda, busca incrementar la rentabilidad de los recursos propios., De la ejecución de las medidas politica y economicas del pais ???? INETERMEDIARIOS FINANCIEROS, En tres grandes grupos ???? Inversionistas Institucionales, INETERMEDIARIOS FINANCIEROS Se dividen En tres grandes grupos, Adopta medidas con respecto a la moneda y credito, cambios internaciones y comercio exterior. ???? INETERMEDIARIOS FINANCIEROS, Es la entidad responsable de la politica monetariade un país, o de un grupo de ellos. El Banco Central es una entidad pública, autónoma e independiente Sunciones Preservar el valor de la moneda Mantener el valor de precios, En el S. XIX aparecen los primeros bancos, la ley 45 de 1.923 organiza este sistema, el decrerto 2920 de 1.982 establece medidas anticorrupcion, con la ley 45 de 1.990 se hace reforma financiera Son AUTORIDADES MONETARIAS, Sociedades de Servicio Financiero Compuesto Por empresa de Leasing y Factoring, sociedades fiduciarias