Warning:
JavaScript is turned OFF. None of the links on this page will work until it is reactivated.
If you need help turning JavaScript On, click here.
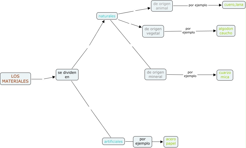
Este Cmap, tiene información relacionada con: jordi tema 6, naturales de origen mineral, de origen animal por ejemplo cuero,lana, se dividen en artificiales, naturales de origen animal, de origen mineral por ejemplo cuarzo mica, artificiales acero papel, LOS MATERIALES se dividen en, de origen vegetal por ejemplo algodon caucho, se dividen en naturales, naturales de origen vegetal