WARNING:
JavaScript is turned OFF. None of the links on this concept map will
work until it is reactivated.
If you need help turning JavaScript On, click here.
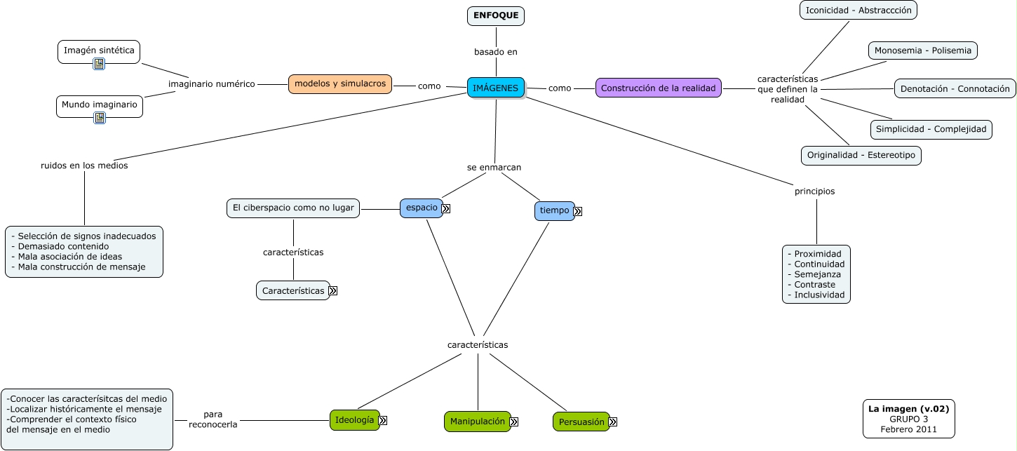
Este Cmap, tiene información relacionada con: La imagen, modelos y simulacros imaginario numérico Imagén sintética, tiempo características Persuasión, IMÁGENES como Construcción de la realidad, Construcción de la realidad características que definen la realidad Monosemia - Polisemia, IMÁGENES se enmarcan espacio, espacio características Persuasión, modelos y simulacros imaginario numérico Mundo imaginario, espacio características Ideología, espacio características Manipulación, Construcción de la realidad características que definen la realidad Denotación - Connotación, tiempo características Ideología, Identificativa Tipos Normativa, Construcción de la realidad características que definen la realidad Simplicidad - Complejidad, IMÁGENES como modelos y simulacros, - Proximidad - Continuidad - Semejanza - Contraste - Inclusividad principios IMÁGENES, tiempo características Manipulación, El ciberspacio como no lugar características Características, Identificativa Tipos Argumentativa, - Selección de signos inadecuados - Demasiado contenido - Mala asociación de ideas - Mala construcción de mensaje ruidos en los medios IMÁGENES, IMÁGENES se enmarcan tiempo