Warning:
JavaScript is turned OFF. None of the links on this page will work until it is reactivated.
If you need help turning JavaScript On, click here.
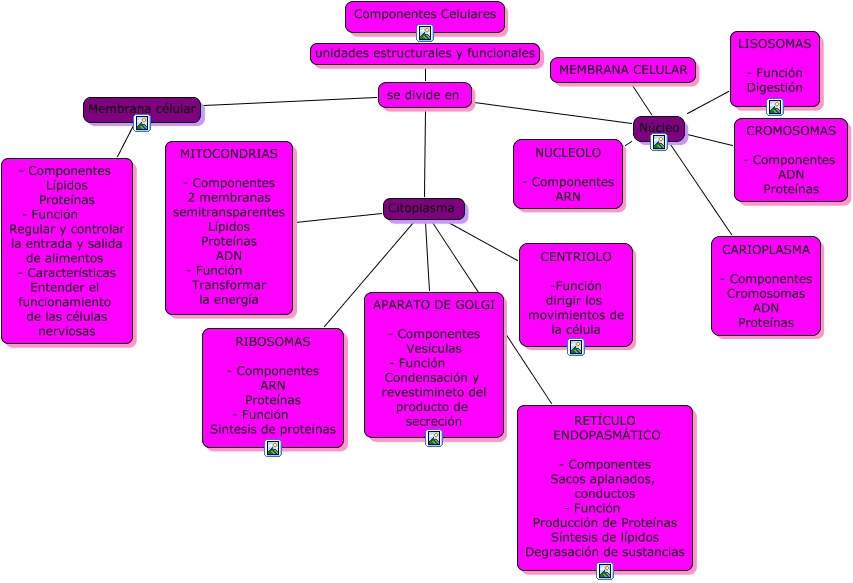
Este Cmap, tiene información relacionada con: TIC, MITOCONDRIAS - Componentes 2 membranas semitransparentes Lípidos Proteínas ADN - Función Transformar la energía Citoplasma APARATO DE GOLGI - Componentes Vesículas - Función Condensación y revestimineto del producto de secreción, MITOCONDRIAS - Componentes 2 membranas semitransparentes Lípidos Proteínas ADN - Función Transformar la energía Citoplasma RETÍCULO ENDOPASMÁTICO - Componentes Sacos aplanados, conductos - Función Producción de Proteínas Síntesis de lípidos Degrasación de sustancias, LISOSOMAS - Función Digestión Núcleo CARIOPLASMA - Componentes Cromosomas ADN Proteínas, se divide en Citoplasma APARATO DE GOLGI - Componentes Vesículas - Función Condensación y revestimineto del producto de secreción, Componentes Celulares unidades estructurales y funcionales se divide en, se divide en Núcleo CARIOPLASMA - Componentes Cromosomas ADN Proteínas, se divide en Citoplasma RIBOSOMAS - Componentes ARN Proteínas - Función Sintesis de proteínas, se divide en Citoplasma CENTRIOLO -Función dirigir los movimientos de la célula, MITOCONDRIAS - Componentes 2 membranas semitransparentes Lípidos Proteínas ADN - Función Transformar la energía Citoplasma RIBOSOMAS - Componentes ARN Proteínas - Función Sintesis de proteínas, se divide en Citoplasma RETÍCULO ENDOPASMÁTICO - Componentes Sacos aplanados, conductos - Función Producción de Proteínas Síntesis de lípidos Degrasación de sustancias, se divide en Membrana célular - Componentes Lípidos Proteínas - Función Regular y controlar la entrada y salida de alimentos - Características Entender el funcionamiento de las células nerviosas, CROMOSOMAS - Componentes ADN Proteínas Núcleo CARIOPLASMA - Componentes Cromosomas ADN Proteínas, MEMBRANA CELULAR Núcleo CARIOPLASMA - Componentes Cromosomas ADN Proteínas, MITOCONDRIAS - Componentes 2 membranas semitransparentes Lípidos Proteínas ADN - Función Transformar la energía Citoplasma CENTRIOLO -Función dirigir los movimientos de la célula, NUCLEOLO - Componentes ARN Núcleo CARIOPLASMA - Componentes Cromosomas ADN Proteínas