Warning:
JavaScript is turned OFF. None of the links on this page will work until it is reactivated.
If you need help turning JavaScript On, click here.
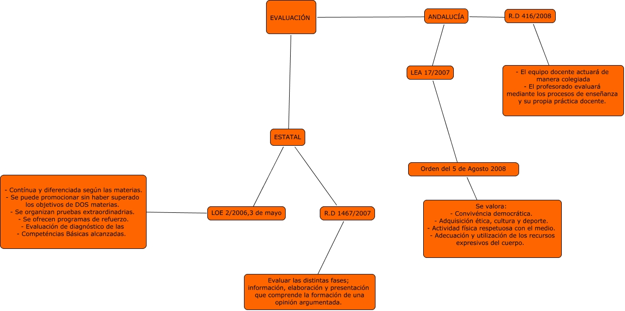
Este Cmap, tiene información relacionada con: EVALUACIÓN, ANDALUCÍA ???? LEA 17/2007, R.D 416/2008 ???? - El equipo docente actuará de manera colegiada - El profesorado evaluará mediante los procesos de enseñanza y su propia práctica docente., R.D 1467/2007 ???? Evaluar las distintas fases; información, elaboración y presentación que comprende la formación de una opinión argumentada., LEA 17/2007 ???? Orden del 5 de Agosto 2008, ANDALUCÍA ???? R.D 416/2008, ESTATAL ???? R.D 1467/2007, EVALUACIÓN ???? ESTATAL, LOE 2/2006,3 de mayo ???? - Contínua y diferenciada según las materias. - Se puede promocionar sin haber superado los objetivos de DOS materias. - Se organizan pruebas extraordinadrias. - Se ofrecen programas de refuerzo. - Evaluación de diagnóstico de las - Competéncias Básicas alcanzadas., Orden del 5 de Agosto 2008 ???? Se valora: - Convivéncia democrática. - Adquisición ética, cultura y deporte. - Actividad física respetuosa con el medio. - Adecuación y utilización de los recursos expresivos del cuerpo., ESTATAL ???? LOE 2/2006,3 de mayo, EVALUACIÓN ???? ANDALUCÍA