Warning:
JavaScript is turned OFF. None of the links on this page will work until it is reactivated.
If you need help turning JavaScript On, click here.
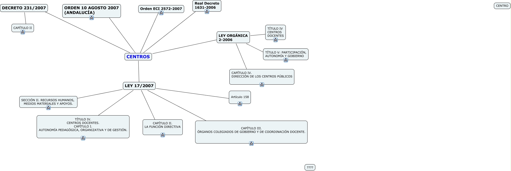
Este Cmap, tiene información relacionada con: CENTROS EL BUENO, CENTROS ???? Orden ECI 2572-2007, LEY ORGÁNICA 2-2006 ???? TÍTULO V: PARTICIPACIÓN, AUTONOMÍA Y GOBIERNO, CENTROS ???? DECRETO 231/2007, LEY 17/2007 ???? SECCIÓN II. RECURSOS HUMANOS, MEDIOS MATERIALES Y APOYOS., CENTROS ???? Real Decreto 1631-2006, CENTROS ???? LEY ORGÁNICA 2-2006, LEY 17/2007 ???? TÍTULO IV. CENTROS DOCENTES. CAPÍTULO I. AUTONOMÍA PEDAGÓGICA, ORGANIZATIVA Y DE GESTIÓN., LEY ORGÁNICA 2-2006 ???? TÍTULO IV CENTROS DOCENTES, CENTROS ???? LEY 17/2007, LEY 17/2007 ???? CAPÍTULO II. LA FUNCIÓN DIRECTIVA, DECRETO 231/2007 ???? CAPÍTULO II, LEY ORGÁNICA 2-2006 ???? CAPÍTULO IV. DIRECCIÓN DE LOS CENTROS PÚBLICOS, LEY 17/2007 ???? Artículo 158, LEY 17/2007 ???? CAPÍTULO III. ÓRGANOS COLEGIADOS DE GOBIERNO Y DE COORDINACIÓN DOCENTE., CENTROS ???? ORDEN 10 AGOSTO 2007 (ANDALUCÍA)