Warning:
JavaScript is turned OFF. None of the links on this page will work until it is reactivated.
If you need help turning JavaScript On, click here.
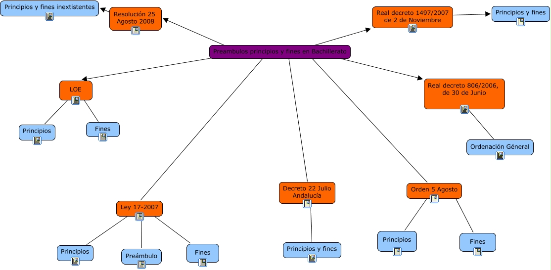
Este Cmap, tiene información relacionada con: Enseñanza, Real decreto 1497/2007 de 2 de Noviembre ???? Principios y fines, Preambulos principios y fines en Bachillerato ???? Resolución 25 Agosto 2008, Resolución 25 Agosto 2008 ???? Principios y fines inextistentes, Real decreto 806/2006, de 30 de Junio ???? Ordenación Géneral, Orden 5 Agosto ???? Principios, Ley 17-2007 ???? Preámbulo, Preambulos principios y fines en Bachillerato ???? Real decreto 1497/2007 de 2 de Noviembre, Preambulos principios y fines en Bachillerato ???? Real decreto 806/2006, de 30 de Junio, Preambulos principios y fines en Bachillerato ???? Ley 17-2007, Ley 17-2007 ???? Principios, LOE ???? Fines, Orden 5 Agosto ???? Fines, Preambulos principios y fines en Bachillerato ???? LOE, LOE ???? Principios, Decreto 22 Julio Andalucía ???? Principios y fines, Preambulos principios y fines en Bachillerato ???? Orden 5 Agosto, Ley 17-2007 ???? Fines, Preambulos principios y fines en Bachillerato ???? Decreto 22 Julio Andalucía