Warning:
JavaScript is turned OFF. None of the links on this page will work until it is reactivated.
If you need help turning JavaScript On, click here.
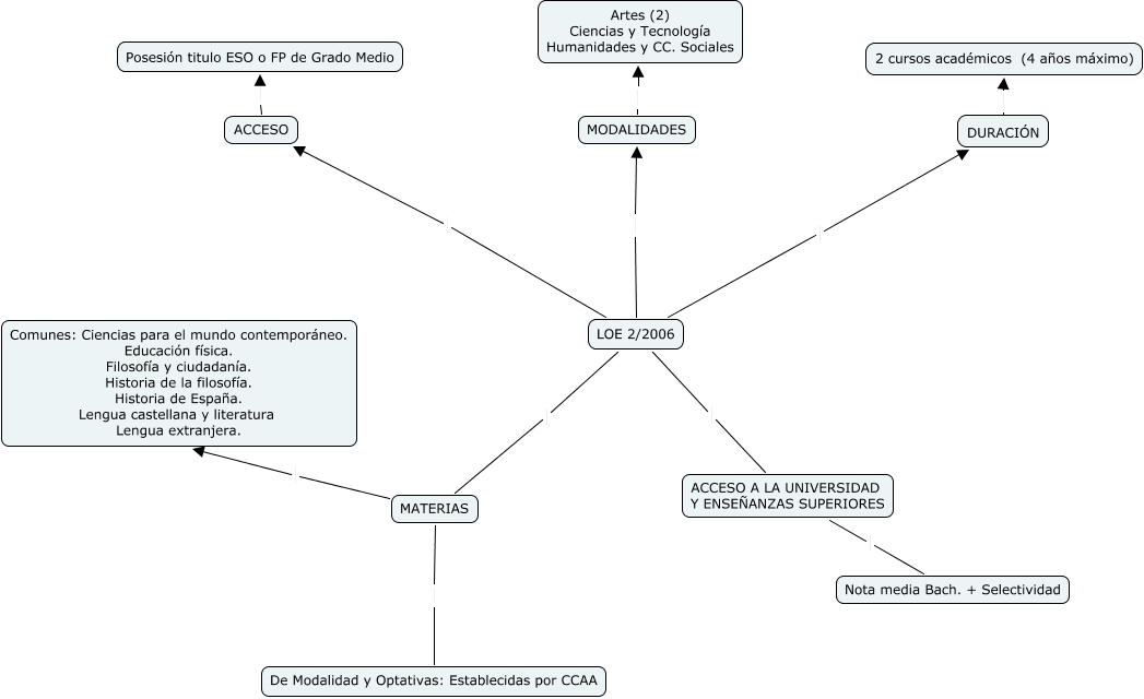
Este Cmap, tiene información relacionada con: LOE, ENSEÑANZAS, ACCESO Posesión titulo ESO o FP de Grado Medio, MODALIDADES Artes (2) Ciencias y Tecnología Humanidades y CC. Sociales, MATERIAS Comunes: Ciencias para el mundo contemporáneo. Educación física. Filosofía y ciudadanía. Historia de la filosofía. Historia de España. Lengua castellana y literatura Lengua extranjera., LOE 2/2006 MODALIDADES, LOE 2/2006 ACCESO, MATERIAS De Modalidad y Optativas: Establecidas por CCAA, ACCESO A LA UNIVERSIDAD Y ENSEÑANZAS SUPERIORES Nota media Bach. + Selectividad, DURACIÓN 2 cursos académicos (4 años máximo), LOE 2/2006 ACCESO A LA UNIVERSIDAD Y ENSEÑANZAS SUPERIORES, LOE 2/2006 DURACIÓN, LOE 2/2006 MATERIAS