Warning:
JavaScript is turned OFF. None of the links on this page will work until it is reactivated.
If you need help turning JavaScript On, click here.
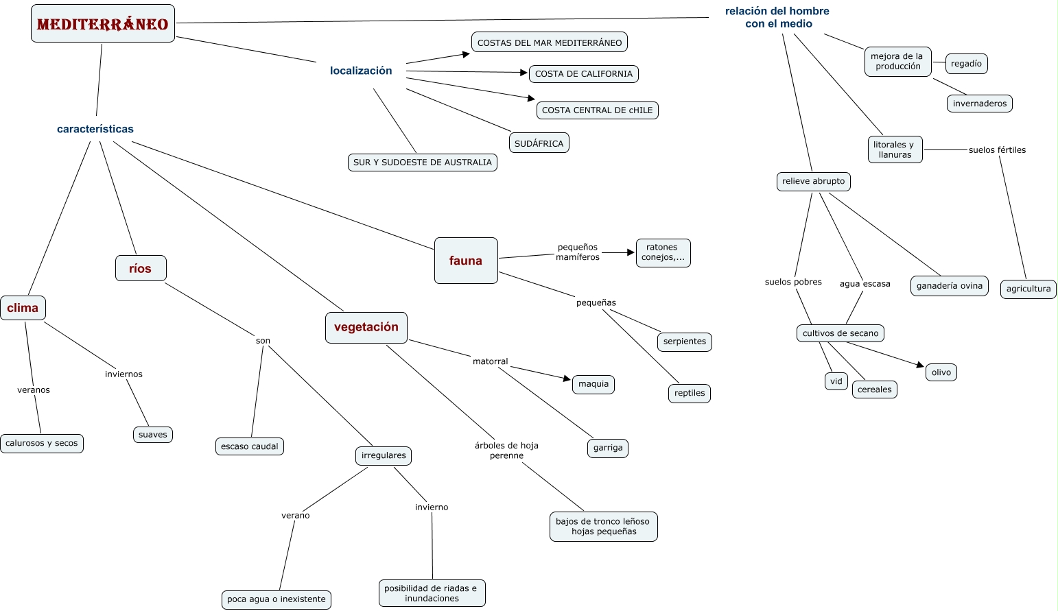
Este Cmap, tiene información relacionada con: mediterráneo def 5, clima inviernos suaves, MEDITERRÁNEO localización COSTAS DEL MAR MEDITERRÁNEO, MEDITERRÁNEO relación del hombre con el medio relieve abrupto, fauna pequeños mamíferos ratones conejos,..., MEDITERRÁNEO relación del hombre con el medio litorales y llanuras, MEDITERRÁNEO localización COSTA DE CALIFORNIA, MEDITERRÁNEO características clima, irregulares invierno posibilidad de riadas e inundaciones, MEDITERRÁNEO localización COSTA CENTRAL DE cHILE, relieve abrupto agua escasa cultivos de secano, fauna pequeñas serpientes, ríos son escaso caudal, vegetación árboles de hoja perenne bajos de tronco leñoso hojas pequeñas, relieve abrupto suelos pobres vid, cultivos de secano ???? olivo, MEDITERRÁNEO características fauna, vegetación matorral garriga, MEDITERRÁNEO relación del hombre con el medio mejora de la producción, relieve abrupto ???? ganadería ovina, mejora de la producción ???? invernaderos