Warning:
JavaScript is turned OFF. None of the links on this page will work until it is reactivated.
If you need help turning JavaScript On, click here.
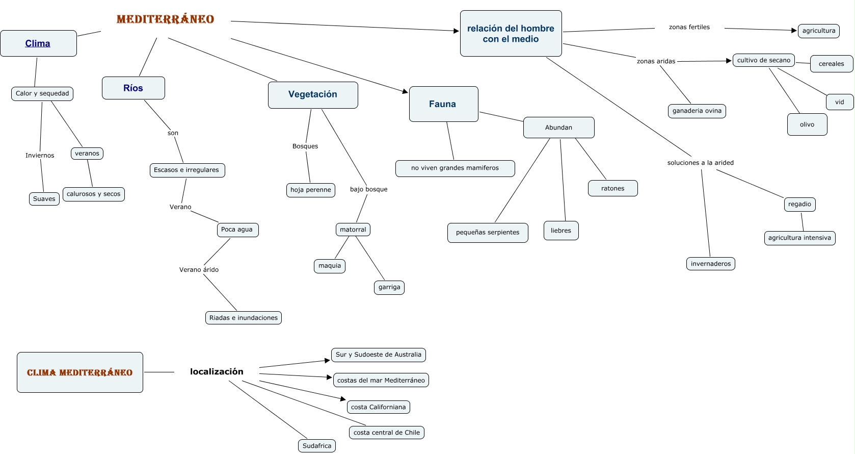
Este Cmap, tiene información relacionada con: MEDITERRANEO 5, CLIMA MEDITERRáneo localización Sudafrica, matorral ???? garriga, relación del hombre con el medio zonas fertiles agricultura, Escasos e irregulares Verano Poca agua, relación del hombre con el medio soluciones a la arided regadio, CLIMA MEDITERRáneo localización Sur y Sudoeste de Australia, Clima Mediterráneo relación del hombre con el medio, Vegetación bajo bosque matorral, relación del hombre con el medio soluciones a la arided invernaderos, Poca agua Verano árido Riadas e inundaciones, CLIMA MEDITERRáneo localización costas del mar Mediterráneo, Calor y sequedad ???? veranos, Calor y sequedad Inviernos Suaves, Fauna ???? no viven grandes mamiferos, CLIMA MEDITERRáneo localización costa Californiana, Fauna ???? Abundan, Vegetación Mediterráneo Ríos, relación del hombre con el medio zonas aridas ganaderia ovina, Ríos son Escasos e irregulares, ratones ???? Abundan