Warning:
JavaScript is turned OFF. None of the links on this page will work until it is reactivated.
If you need help turning JavaScript On, click here.
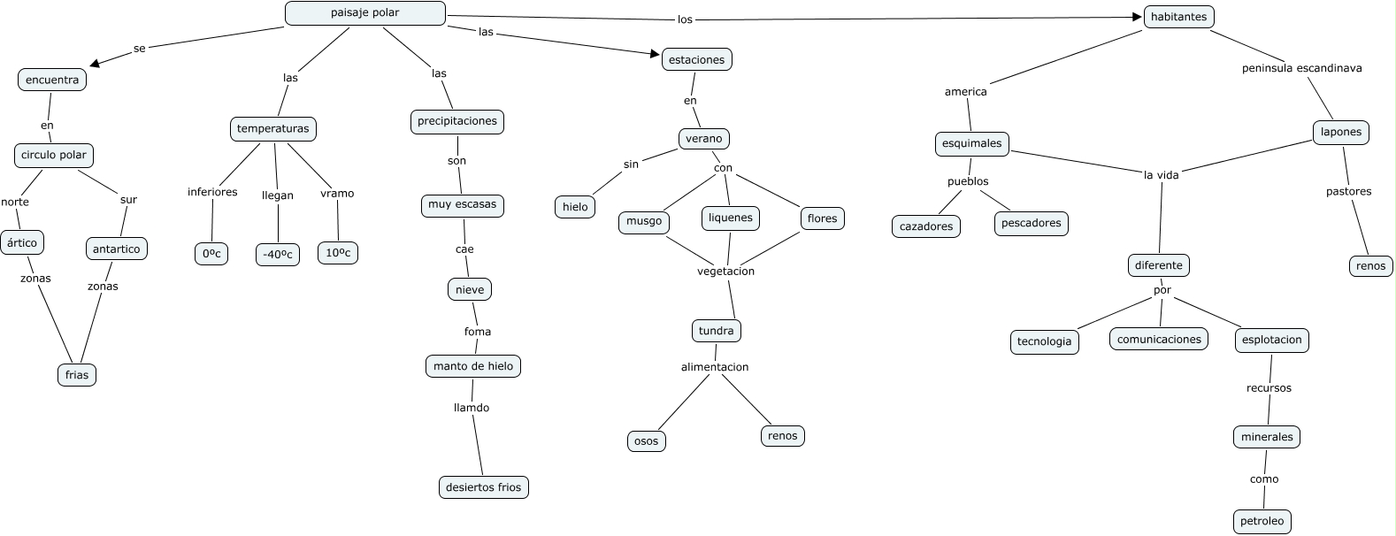
Este Cmap, tiene información relacionada con: paisaje polar def, temperaturas vramo 10ºc, esquimales pueblos pescadores, ártico zonas frias, encuentra en circulo polar, circulo polar sur antartico, estaciones en verano, diferente por comunicaciones, tundra alimentacion osos, precipitaciones son muy escasas, habitantes america esquimales, minerales como petroleo, temperaturas inferiores 0ºc, lapones la vida diferente, verano sin hielo, paisaje polar los habitantes, esquimales la vida diferente, circulo polar norte ártico, temperaturas llegan -40ºc, paisaje polar se encuentra, verano con liquenes