Warning:
JavaScript is turned OFF. None of the links on this page will work until it is reactivated.
If you need help turning JavaScript On, click here.
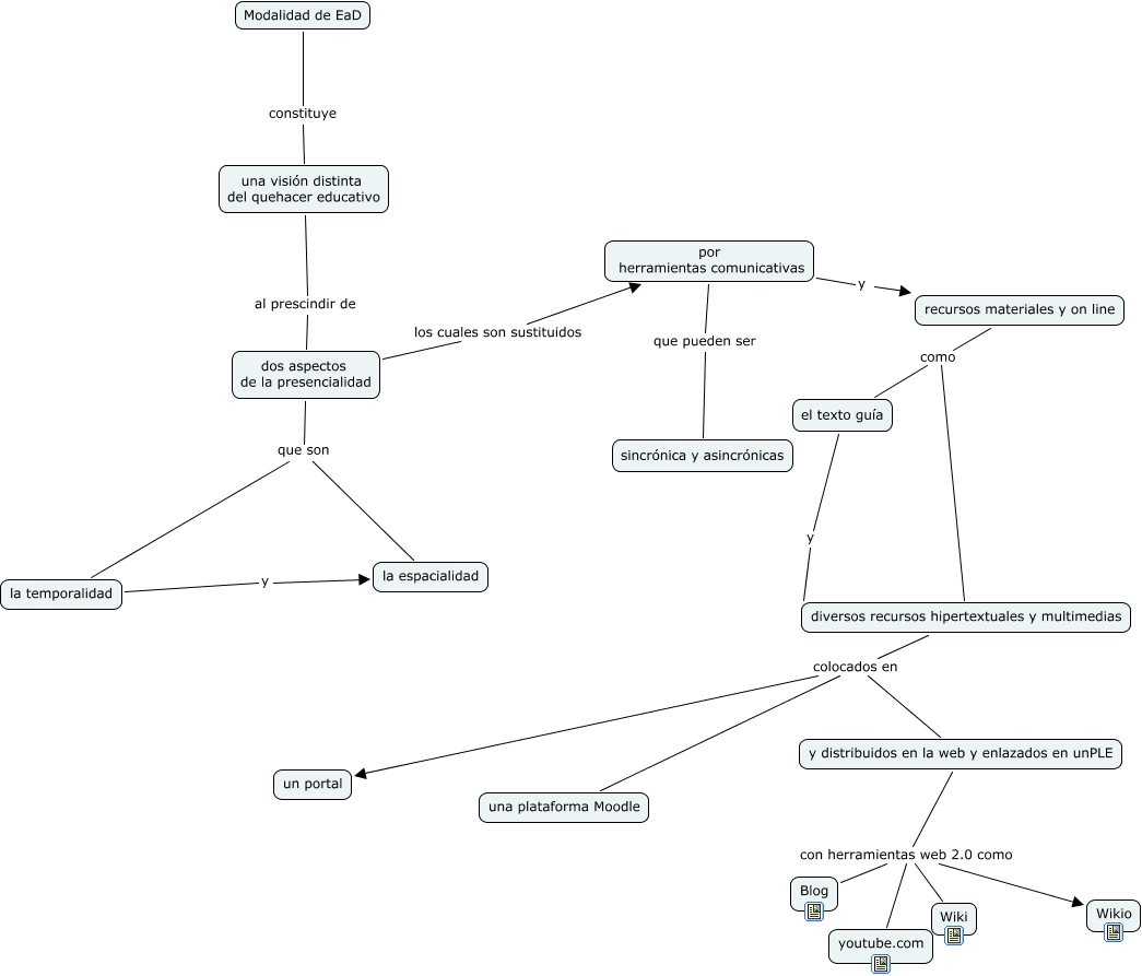
Este Cmap, tiene información relacionada con: ple final jghb1976, por herramientas comunicativas y recursos materiales y on line, dos aspectos de la presencialidad que son la espacialidad, recursos materiales y on line como diversos recursos hipertextuales y multimedias, diversos recursos hipertextuales y multimedias colocados en y distribuidos en la web y enlazados en unPLE, el texto guía y diversos recursos hipertextuales y multimedias, y distribuidos en la web y enlazados en unPLE con herramientas web 2.0 como Wiki, diversos recursos hipertextuales y multimedias colocados en una plataforma Moodle, dos aspectos de la presencialidad los cuales son sustituidos por herramientas comunicativas, Modalidad de EaD constituye una visión distinta del quehacer educativo, diversos recursos hipertextuales y multimedias colocados en un portal, una visión distinta del quehacer educativo al prescindir de dos aspectos de la presencialidad, y distribuidos en la web y enlazados en unPLE con herramientas web 2.0 como Blog, y distribuidos en la web y enlazados en unPLE con herramientas web 2.0 como Wikio, por herramientas comunicativas que pueden ser sincrónica y asincrónicas, recursos materiales y on line como el texto guía, dos aspectos de la presencialidad que son la temporalidad, y distribuidos en la web y enlazados en unPLE con herramientas web 2.0 como youtube.com, la temporalidad y la espacialidad