Warning:
JavaScript is turned OFF. None of the links on this page will work until it is reactivated.
If you need help turning JavaScript On, click here.
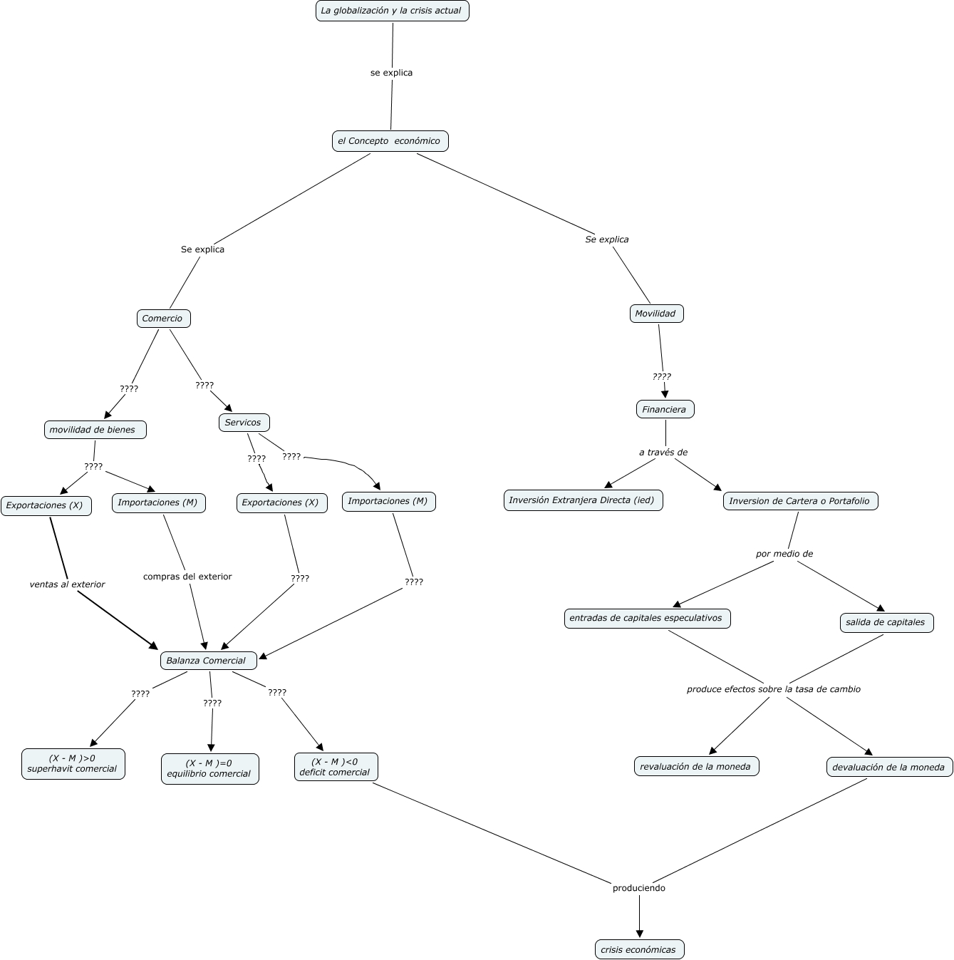
Este Cmap, tiene información relacionada con: globalización y crisis actual, Importaciones (M) compras del exterior Balanza Comercial, entradas de capitales especulativos produce efectos sobre la tasa de cambio revaluación de la moneda, Balanza Comercial ???? (X - M )=0 equilibrio comercial, (X - M )ɘ deficit comercial produciendo crisis económicas, Exportaciones (X) ???? Balanza Comercial, Balanza Comercial ???? (X - M )ɘ deficit comercial, Inversion de Cartera o Portafolio por medio de entradas de capitales especulativos, Exportaciones (X) ventas al exterior Balanza Comercial, Comercio ???? Servicos, Comercio ???? movilidad de bienes, Comercio Se explica el Concepto económico, movilidad de bienes ???? Exportaciones (X), Financiera a través de Inversion de Cartera o Portafolio, entradas de capitales especulativos produce efectos sobre la tasa de cambio salida de capitales, devaluación de la moneda produciendo crisis económicas, Servicos ???? Exportaciones (X), Financiera a través de Inversión Extranjera Directa (ied), entradas de capitales especulativos produce efectos sobre la tasa de cambio devaluación de la moneda, el Concepto económico Se explica Movilidad, Movilidad ???? Financiera