WARNING:
JavaScript is turned OFF. None of the links on this concept map will
work until it is reactivated.
If you need help turning JavaScript On, click here.
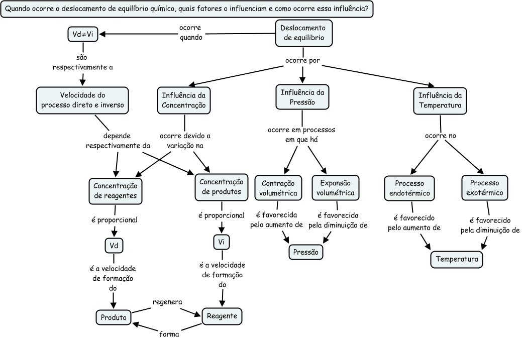
Este Cmap, tiene información relacionada con: Deslocamento do equilibrio químico II, Processo exotérmico é favorecido pela diminuição de Temperatura, Influência da Pressão ocorre em processos em que há Expansão volumétrica, Influência da Temperatura ocorre no Processo endotérmico, Deslocamento de equilibrio ocorre por Influência da Temperatura, Influência da Concentração ocorre devido a variação na Concentração de produtos, Produto regenera Reagente, Influência da Pressão ocorre em processos em que há Contração volumétrica, Velocidade do processo direto e inverso depende respectivamente da Concentração de produtos, Vi é a velocidade de formação do Reagente, Deslocamento de equilibrio ocorre por Influência da Pressão, Deslocamento de equilibrio ocorre por Influência da Concentração, Vd é a velocidade de formação do Produto, Deslocamento de equilibrio ocorre quando Vd≠Vi, Processo endotérmico é favorecido pelo aumento de Temperatura, Influência da Concentração ocorre devido a variação na Concentração de reagentes, Velocidade do processo direto e inverso depende respectivamente da Concentração de reagentes, Concentração de reagentes é proporcional Vd, Vd≠Vi são respectivamente a Velocidade do processo direto e inverso, Influência da Temperatura ocorre no Processo exotérmico, Expansão volumétrica é favorecida pela diminuição de Pressão