Warning:
JavaScript is turned OFF. None of the links on this page will work until it is reactivated.
If you need help turning JavaScript On, click here.
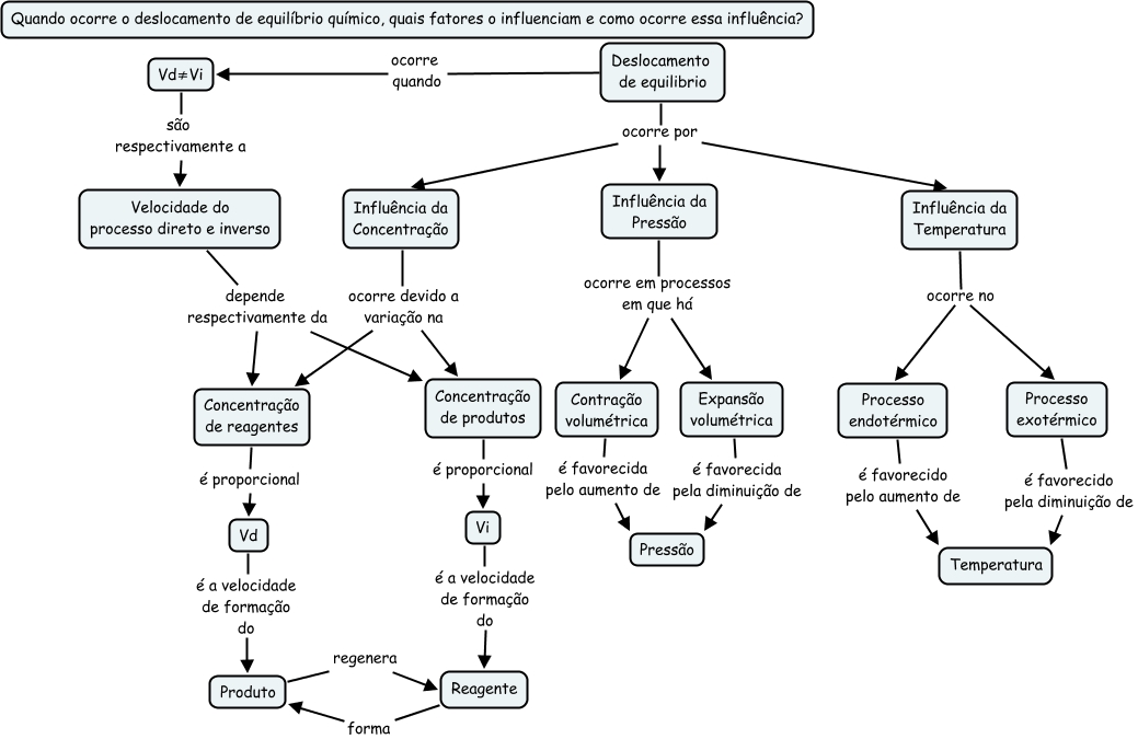
Esse mapa conceitual, produzido no IHMC CmapTools, tem a informação relacionada a: Deslocamento do equilibrio químico II, Influência da Pressão ocorre em processos em que há Expansão volumétrica, Processo exotérmico é favorecido pela diminuição de Temperatura, Influência da Temperatura ocorre no Processo endotérmico, Influência da Concentração ocorre devido a variação na Concentração de produtos, Deslocamento de equilibrio ocorre por Influência da Temperatura, Influência da Pressão ocorre em processos em que há Contração volumétrica, Produto regenera Reagente, Velocidade do processo direto e inverso depende respectivamente da Concentração de produtos, Deslocamento de equilibrio ocorre por Influência da Concentração, Deslocamento de equilibrio ocorre por Influência da Pressão, Vi é a velocidade de formação do Reagente, Processo endotérmico é favorecido pelo aumento de Temperatura, Deslocamento de equilibrio ocorre quando Vd≠Vi, Vd é a velocidade de formação do Produto, Velocidade do processo direto e inverso depende respectivamente da Concentração de reagentes, Influência da Concentração ocorre devido a variação na Concentração de reagentes, Concentração de reagentes é proporcional Vd, Vd≠Vi são respectivamente a Velocidade do processo direto e inverso, Influência da Temperatura ocorre no Processo exotérmico, Expansão volumétrica é favorecida pela diminuição de Pressão