Warning:
JavaScript is turned OFF. None of the links on this page will work until it is reactivated.
If you need help turning JavaScript On, click here.
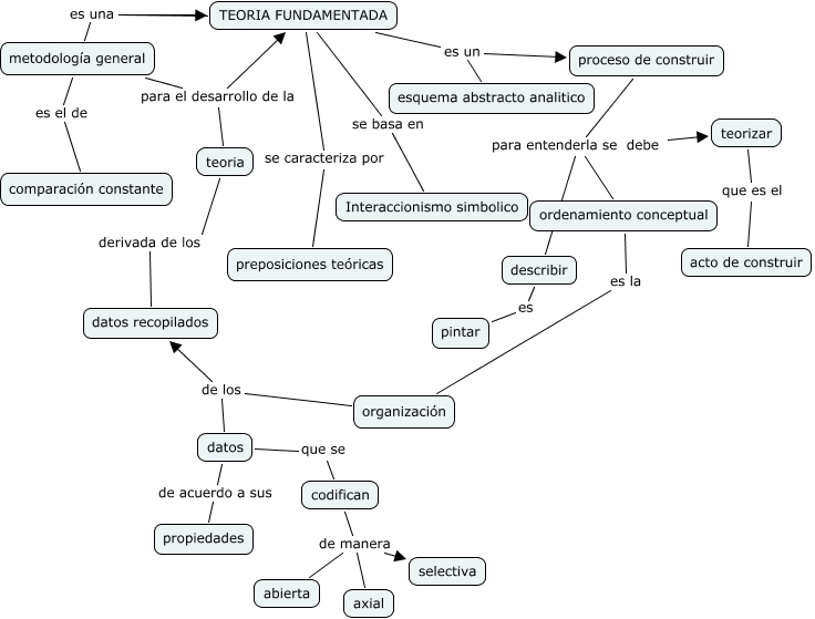
Este Cmap, tiene información relacionada con: teoría fundamentada, TEORIA FUNDAMENTADA es un proceso de construir, metodología general para el desarrollo de la teoria, organización de los datos recopilados, datos de acuerdo a sus propiedades, teoria derivada de los datos recopilados, TEORIA FUNDAMENTADA se caracteriza por preposiciones teóricas, TEORIA FUNDAMENTADA se basa en Interaccionismo simbolico, proceso de construir para entenderla se debe teorizar, proceso de construir para entenderla se debe ordenamiento conceptual, datos que se codifican, ordenamiento conceptual es la organización, proceso de construir para entenderla se debe describir, TEORIA FUNDAMENTADA es una metodología general, codifican de manera selectiva, organización de los datos, codifican de manera abierta, teorizar que es el acto de construir, codifican de manera axial, TEORIA FUNDAMENTADA es un esquema abstracto analitico, describir es pintar