WARNING:
JavaScript is turned OFF. None of the links on this concept map will
work until it is reactivated.
If you need help turning JavaScript On, click here.
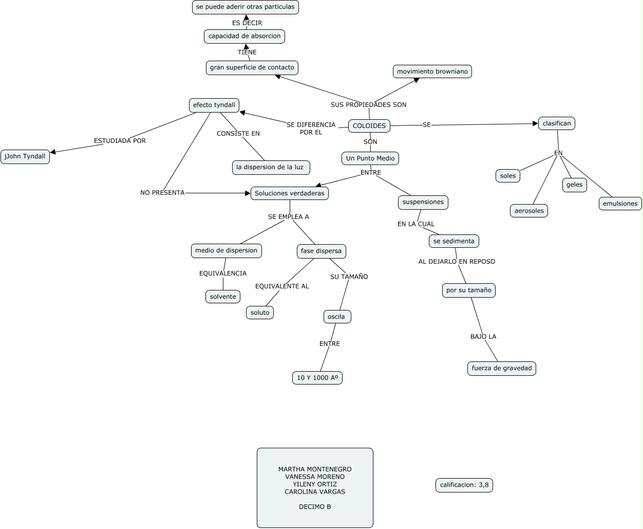
Este Cmap, tiene información relacionada con: COLOIDES negra, COLOIDES SON Un Punto Medio, COLOIDES SUS PROPIEDADES SON movimiento browniano, Un Punto Medio ENTRE suspensiones, suspensiones EN LA CUAL se sedimenta, Un Punto Medio ENTRE Soluciones verdaderas, clasifican EN aerosoles, gran superficie de contacto TIENE capacidad de absorcion, se sedimenta AL DEJARLO EN REPOSO por su tamaño, efecto tyndall CONSISTE EN la dispersion de la luz, clasifican EN soles, Soluciones verdaderas SE EMPLEA A medio de dispersion, COLOIDES SE DIFERENCIA POR EL efecto tyndall, Soluciones verdaderas SE EMPLEA A fase dispersa, fase dispersa EQUIVALENTE AL soluto, oscila ENTRE 10 Y 1000 Aº, efecto tyndall ESTUDIADA POR jJohn Tyndall, efecto tyndall NO PRESENTA Soluciones verdaderas, clasifican EN emulsiones, medio de dispersion EQUIVALENCIA solvente, por su tamaño BAJO LA fuerza de gravedad