WARNING:
JavaScript is turned OFF. None of the links on this concept map will
work until it is reactivated.
If you need help turning JavaScript On, click here.
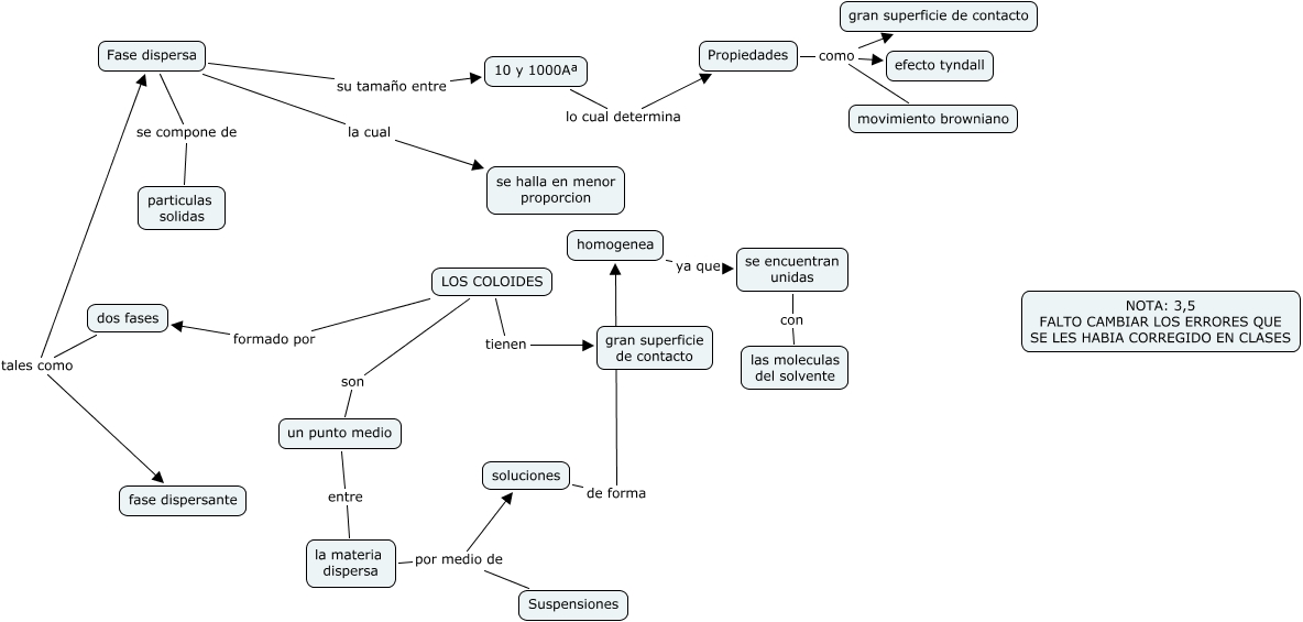
Este Cmap, tiene información relacionada con: COLOIDES Michael Quiñones, Brayan Angulo, carlos rodrigues (Laquemona), se encuentran unidas con las moleculas del solvente, Propiedades como efecto tyndall, Fase dispersa su tamaño entre 10 y 1000Aª, LOS COLOIDES son un punto medio, 10 y 1000Aª lo cual determina Propiedades, soluciones de forma homogenea, Fase dispersa la cual se halla en menor proporcion, Propiedades como gran superficie de contacto, LOS COLOIDES tienen gran superficie de contacto, la materia dispersa por medio de Suspensiones, la materia dispersa por medio de soluciones, LOS COLOIDES formado por dos fases, Fase dispersa se compone de particulas solidas, dos fases tales como Fase dispersa, Propiedades como movimiento browniano, dos fases tales como fase dispersante, homogenea ya que se encuentran unidas, un punto medio entre la materia dispersa