IHMC Public Cmaps

    YM

        advervio.cmap
        Caracteristicas.cmap
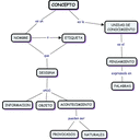
        Concepto.cmap
        Conjunción.cmap
        Construcción.cmap
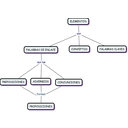
        Elementos.cmap
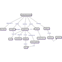
        MAPA CONCEPTUAL.cmap
        Palabras Clave.cmap
        Preposición.cmap
        Reglamento.cmap