Warning:
JavaScript is turned OFF. None of the links on this page will work until it is reactivated.
If you need help turning JavaScript On, click here.
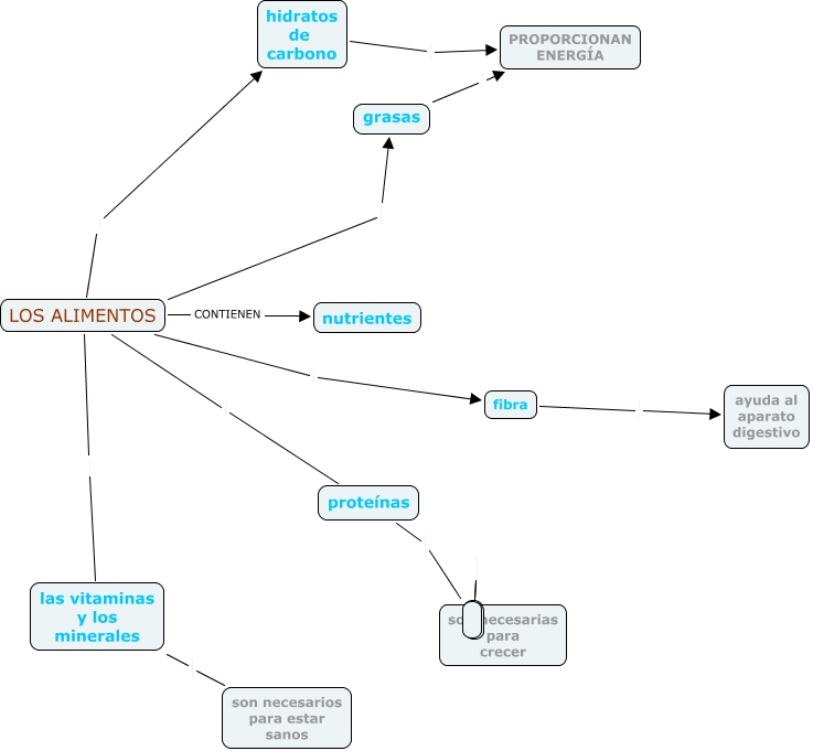
Este Cmap, tiene información relacionada con: jordi, hidratos de carbono PROPORCIONAN ENERGÍA,, LOS ALIMENTOS grasas, las vitaminas y los minerales son necesarios para estar sanos, LOS ALIMENTOS CONTIENEN nutrientes, LOS ALIMENTOS las vitaminas y los minerales, LOS ALIMENTOS hidratos de carbono, proteínas, LOS ALIMENTOS fibra, fibra ayuda al aparato digestivo, LOS ALIMENTOS proteínas, grasas PROPORCIONAN ENERGÍA, son necesarias para crecer ????