Warning:
JavaScript is turned OFF. None of the links on this page will work until it is reactivated.
If you need help turning JavaScript On, click here.
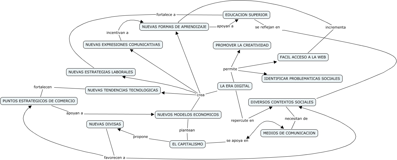
Este Cmap, tiene información relacionada con: ALEJANDRA TORIJANO OVIEDO, LA ERA DIGITAL crea NUEVAS FORMAS DE APRENDIZAJE, LA ERA DIGITAL permite PROMOVER LA CREATIVIDAD, LA ERA DIGITAL crea NUEVAS ESTRATEGIAS LABORALES, NUEVAS FORMAS DE APRENDIZAJE apoyan a EDUCACION SUPERIOR, NUEVOS MODELOS ECONOMICOS plantean EL CAPITALISMO, DIVERSOS CONTEXTOS SOCIALES necesitan de MEDIOS DE COMUNICACION, NUEVAS TENDENCIAS TECNOLOGICAS fortalecen PUNTOS ESTRATEGICOS DE COMERCIO, FACIL ACCESO A LA WEB incrementa NUEVAS FORMAS DE APRENDIZAJE, NUEVAS DIVISAS favorecen a DIVERSOS CONTEXTOS SOCIALES, LA ERA DIGITAL permite FACIL ACCESO A LA WEB, LA ERA DIGITAL repercute en DIVERSOS CONTEXTOS SOCIALES, LA ERA DIGITAL crea NUEVAS TENDENCIAS TECNOLOGICAS, NUEVAS DIVISAS favorecen a PUNTOS ESTRATEGICOS DE COMERCIO, LA ERA DIGITAL crea NUEVAS EXPRESIONES COMUNICATIVAS, NUEVAS EXPRESIONES COMUNICATIVAS incentivan a NUEVAS FORMAS DE APRENDIZAJE, EL CAPITALISMO se apoya en MEDIOS DE COMUNICACION, PUNTOS ESTRATEGICOS DE COMERCIO apoyan a NUEVOS MODELOS ECONOMICOS, EL CAPITALISMO propone NUEVAS DIVISAS, LA ERA DIGITAL permite IDENTIFICAR PROBLEMATICAS SOCIALES, EDUCACION SUPERIOR se reflejan en DIVERSOS CONTEXTOS SOCIALES