Warning:
JavaScript is turned OFF. None of the links on this page will work until it is reactivated.
If you need help turning JavaScript On, click here.
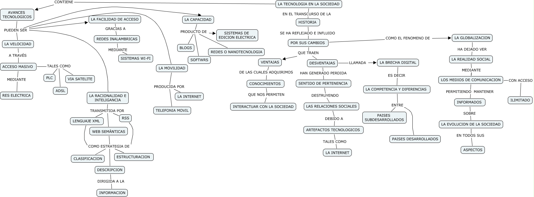
Este Cmap, tiene información relacionada con: KAREN AGUDELO INFORMATICA, LENGUAJE XML COMO ESTRATEGIA DE DESCRIPCION, LA GLOBALIZACION HA DEJADO VER LA REALIDAD SOCIAL, DESVENTAJAS HAN GENERADO PERDIDA SENTIDO DE PERTENENCIA, LA BRECHA DIGITAL ES DECIR LA COMPETENCIA Y DIFERENCIAS, LA REALIDAD SOCIAL MEDIANTE LOS MEDIOS DE COMUNICACION, HISTORIA SE HA REFLEJADO E INFLUIDO POR SUS CAMBIOS, LA RACIONALIDAD E INTELIGANCIA TRANSMITIDA POR LENGUAJE XML, AVANCES TECNOLOGICOS PUEDEN SER LA VELOCIDAD, WEB SEMÀNTICAS COMO ESTRATEGIA DE CLASIFICACION, LA COMPETENCIA Y DIFERENCIAS ENTRE PAISES DESARROLLADOS, LA MOVILIDAD PRODUCIDA POR TELEFONIA MOVIL, LOS MEDIOS DE COMUNICACION CON ACCESO ILIMITADO, WEB SEMÀNTICAS COMO ESTRATEGIA DE ESTRUCTURACION, AVANCES TECNOLOGICOS PUEDEN SER LA RACIONALIDAD E INTELIGANCIA, LA EVOLUCION DE LA SOCIEDAD EN TODOS SUS ASPECTOS, LA CAPACIDAD PRODUCTO DE BLOGS, LOS MEDIOS DE COMUNICACION PERMITIENDO MANTENER INFORMADOS, LA FACILIDAD DE ACCESO GRACIAS A REDES INALAMBRICAS, LA MOVILIDAD PRODUCIDA POR LA INTERNET, INFORMADOS SOBRE LA EVOLUCION DE LA SOCIEDAD