Warning:
JavaScript is turned OFF. None of the links on this page will work until it is reactivated.
If you need help turning JavaScript On, click here.
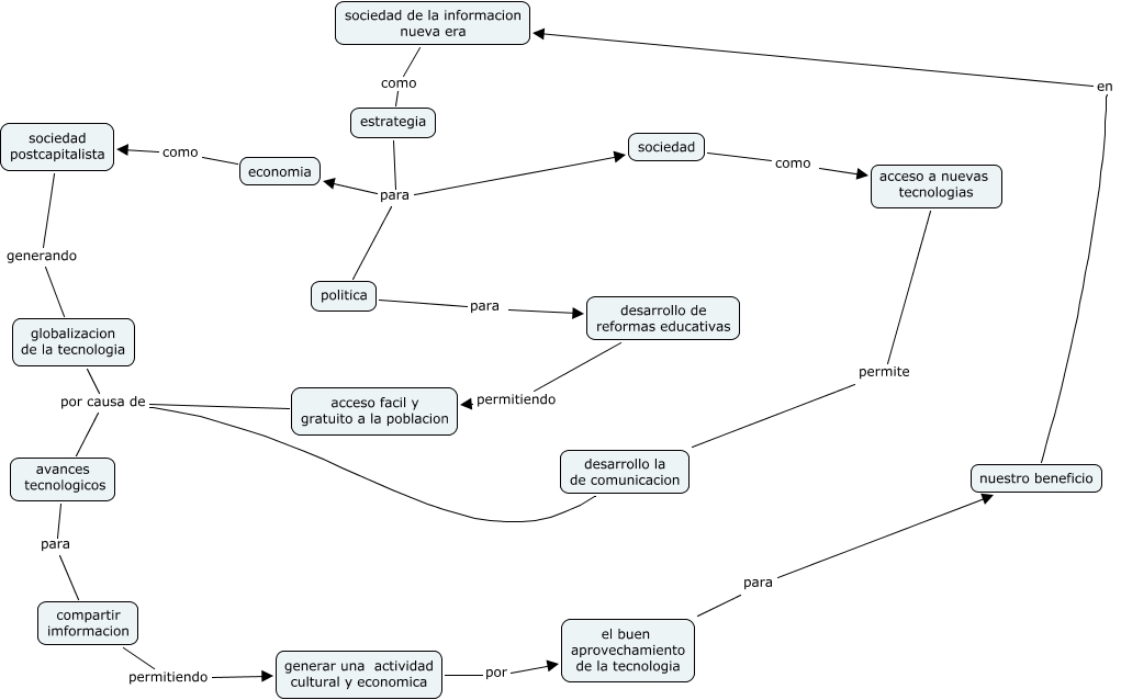
Este Cmap, tiene información relacionada con: tecnologia y sociedad, economia como sociedad postcapitalista, sociedad postcapitalista generando globalizacion de la tecnologia, acceso a nuevas tecnologias permite desarrollo la de comunicacion, nuestro beneficio en sociedad de la informacion nueva era, desarrollo de reformas educativas permitiendo acceso facil y gratuito a la poblacion, compartir imformacion permitiendo generar una actividad cultural y economica, estrategia para politica, sociedad de la informacion nueva era como estrategia, desarrollo la de comunicacion por causa de avances tecnologicos, avances tecnologicos para compartir imformacion, globalizacion de la tecnologia por causa de avances tecnologicos, acceso facil y gratuito a la poblacion por causa de avances tecnologicos, sociedad como acceso a nuevas tecnologias, el buen aprovechamiento de la tecnologia para nuestro beneficio, estrategia para economia, estrategia para sociedad, politica para desarrollo de reformas educativas, generar una actividad cultural y economica por el buen aprovechamiento de la tecnologia