Warning:
JavaScript is turned OFF. None of the links on this page will work until it is reactivated.
If you need help turning JavaScript On, click here.
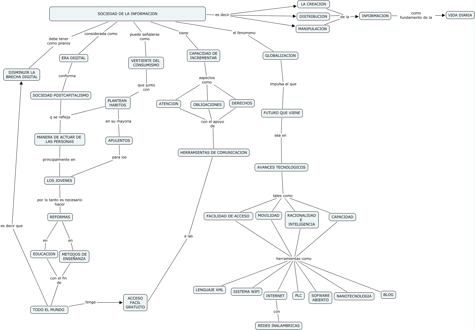
Este Cmap, tiene información relacionada con: SOCIEDAD DE LA INFORMACION...LINA CUNDUMI, CAPACIDAD DE INCREMENTAR aspectos como OBLIGACIONES, MOVILIDAD herramientas como PLC, RACIONALIDAD E INTELIGENCIA herramientas como LENGUAJE XML, AVANCES TECNOLOGICOS tales como RACIONALIDAD E INTELIGENCIA, CAPACIDAD herramientas como PLC, SOCIEDAD DE LA INFORMACION tiene CAPACIDAD DE INCREMENTAR, OBLIGACIONES con el apoyo de HERRAMIENTAS DE COMUNICACION, CAPACIDAD herramientas como SISTEMA WIFI, MANERA DE ACTUAR DE LAS PERSONAS principalmente en LOS JOVENES, FACILIDAD DE ACCESO herramientas como INTERNET, INTERNET con REDES INALAMBRICAS, SOCIEDAD DE LA INFORMACION es decir LA CREACION, INFORMACION como fundamento de la VIDA DIARIA, CAPACIDAD DE INCREMENTAR aspectos como DERECHOS, EDUCACION con el fin de TODO EL MUNDO, LOS JOVENES por lo tanto es necesario hacer REFORMAS, FACILIDAD DE ACCESO herramientas como SISTEMA WIFI, SOCIEDAD DE LA INFORMACION considerada como ERA DIGITAL, DISTRIBUCION de la INFORMACION, RACIONALIDAD E INTELIGENCIA herramientas como INTERNET