Warning:
JavaScript is turned OFF. None of the links on this page will work until it is reactivated.
If you need help turning JavaScript On, click here.
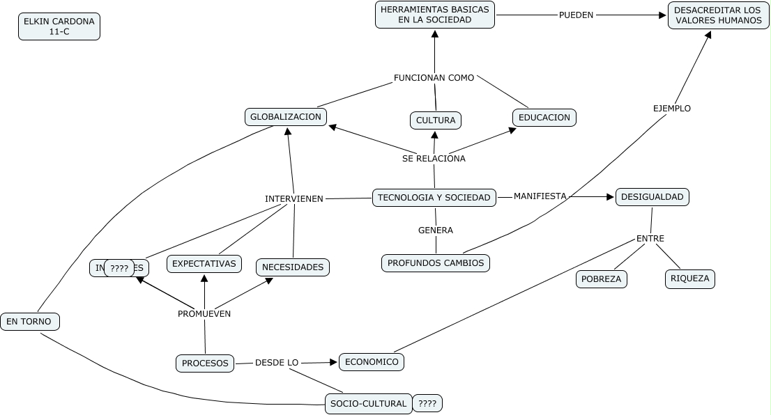
Este Cmap, tiene información relacionada con: TECCNOLOGIA Y SOCIEDAD, INTERESES PROMUEVEN ????, ECONOMICO ENTRE POBREZA, TECNOLOGIA Y SOCIEDAD MANIFIESTA DESIGUALDAD, TECNOLOGIA Y SOCIEDAD SE RELACIONA GLOBALIZACION, TECNOLOGIA Y SOCIEDAD INTERVIENEN EXPECTATIVAS, HERRAMIENTAS BASICAS EN LA SOCIEDAD PUEDEN DESACREDITAR LOS VALORES HUMANOS, GLOBALIZACION FUNCIONAN COMO CULTURA, GLOBALIZACION ???? EN TORNO, PROCESOS DESDE LO ECONOMICO, GLOBALIZACION FUNCIONAN COMO HERRAMIENTAS BASICAS EN LA SOCIEDAD, TECNOLOGIA Y SOCIEDAD SE RELACIONA EDUCACION, INTERESES PROMUEVEN EXPECTATIVAS, TECNOLOGIA Y SOCIEDAD INTERVIENEN GLOBALIZACION, PROCESOS DESDE LO SOCIO-CULTURAL, DESIGUALDAD ENTRE RIQUEZA, EDUCACION FUNCIONAN COMO HERRAMIENTAS BASICAS EN LA SOCIEDAD, TECNOLOGIA Y SOCIEDAD GENERA PROFUNDOS CAMBIOS, EDUCACION FUNCIONAN COMO CULTURA, TECNOLOGIA Y SOCIEDAD INTERVIENEN INTERESES, TECNOLOGIA Y SOCIEDAD SE RELACIONA CULTURA