Warning:
JavaScript is turned OFF. None of the links on this page will work until it is reactivated.
If you need help turning JavaScript On, click here.
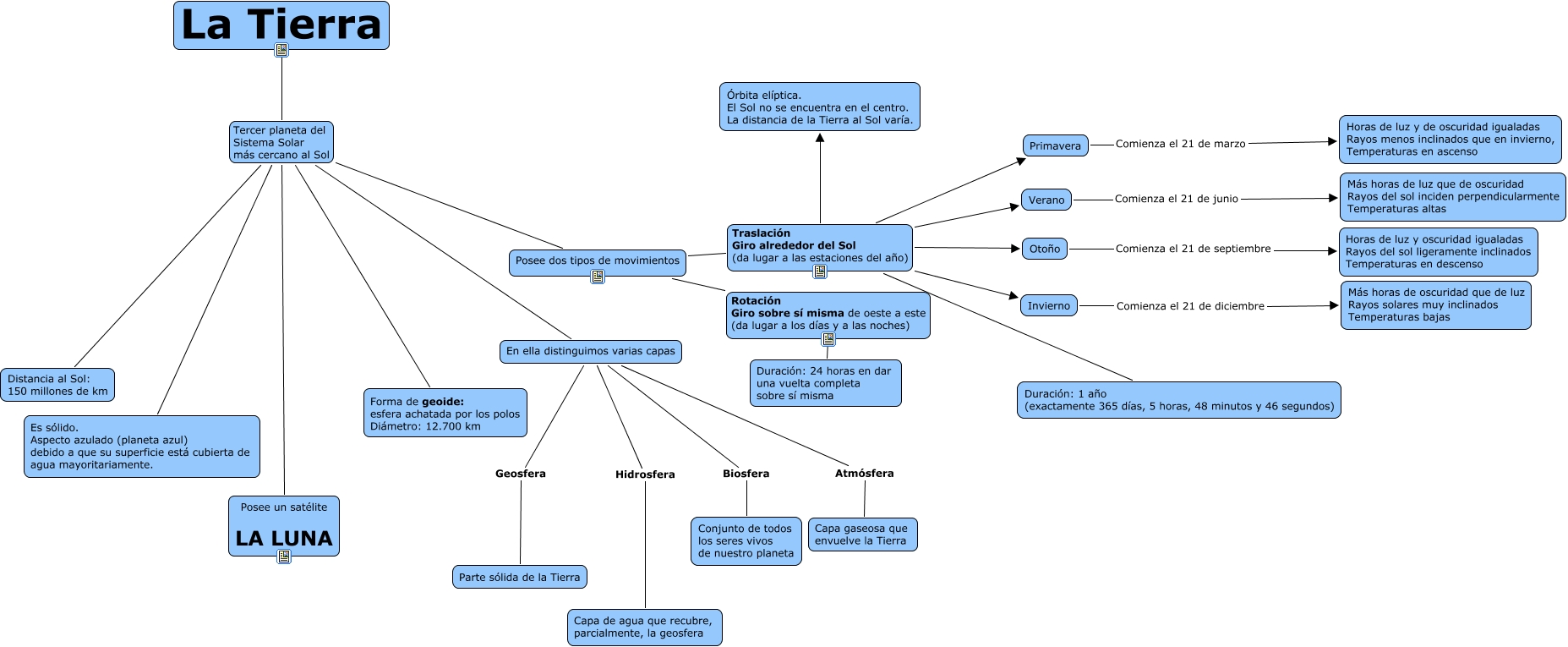
Este Cmap, tiene información relacionada con: La Tierra, Posee dos tipos de movimientos Traslación Giro alrededor del Sol (da lugar a las estaciones del año) Verano, La Tierra Tercer planeta del Sistema Solar más cercano al Sol Posee un satélite LA LUNA, En ella distinguimos varias capas Atmósfera Capa gaseosa que envuelve la Tierra, Posee dos tipos de movimientos Traslación Giro alrededor del Sol (da lugar a las estaciones del año) Invierno, Otoño Comienza el 21 de septiembre Horas de luz y oscuridad igualadas Rayos del sol ligeramente inclinados Temperaturas en descenso, Invierno Comienza el 21 de diciembre Más horas de oscuridad que de luz Rayos solares muy inclinados Temperaturas bajas, La Tierra Tercer planeta del Sistema Solar más cercano al Sol Es sólido. Aspecto azulado (planeta azul) debido a que su superficie está cubierta de agua mayoritariamente., La Tierra Tercer planeta del Sistema Solar más cercano al Sol Forma de geoide: esfera achatada por los polos Diámetro: 12.700 km, Verano Comienza el 21 de junio Más horas de luz que de oscuridad Rayos del sol inciden perpendicularmente Temperaturas altas, Posee dos tipos de movimientos Traslación Giro alrededor del Sol (da lugar a las estaciones del año) Órbita elíptica. El Sol no se encuentra en el centro. La distancia de la Tierra al Sol varía., Posee dos tipos de movimientos Traslación Giro alrededor del Sol (da lugar a las estaciones del año) Duración: 1 año (exactamente 365 días, 5 horas, 48 minutos y 46 segundos), La Tierra Tercer planeta del Sistema Solar más cercano al Sol En ella distinguimos varias capas, Posee dos tipos de movimientos Rotación Giro sobre sí misma de oeste a este (da lugar a los días y a las noches) Duración: 24 horas en dar una vuelta completa sobre sí misma, Posee dos tipos de movimientos Traslación Giro alrededor del Sol (da lugar a las estaciones del año) Primavera, Primavera Comienza el 21 de marzo Horas de luz y de oscuridad igualadas Rayos menos inclinados que en invierno, Temperaturas en ascenso, La Tierra Tercer planeta del Sistema Solar más cercano al Sol Distancia al Sol: 150 millones de km, En ella distinguimos varias capas Geosfera Parte sólida de la Tierra, En ella distinguimos varias capas Biosfera Conjunto de todos los seres vivos de nuestro planeta, En ella distinguimos varias capas Hidrosfera Capa de agua que recubre, parcialmente, la geosfera, Posee dos tipos de movimientos Traslación Giro alrededor del Sol (da lugar a las estaciones del año) Otoño