Warning:
JavaScript is turned OFF. None of the links on this page will work until it is reactivated.
If you need help turning JavaScript On, click here.
The Concept Map you are trying to access has information related to:
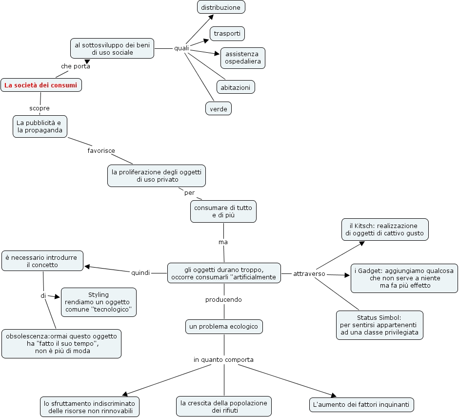
societa-dei-consumi, al sottosviluppo dei beni di uso sociale quali distribuzione, è necessario introdurre il concetto di obsolescenza:ormai questo oggetto ha "fatto il suo tempo", non è più di moda, al sottosviluppo dei beni di uso sociale quali assistenza ospedaliera, al sottosviluppo dei beni di uso sociale quali verde, al sottosviluppo dei beni di uso sociale quali abitazioni, consumare di tutto e di più ma gli oggetti durano troppo, occorre consumarli "artificialmente, è necessario introdurre il concetto di Styling rendiamo un oggetto comune "tecnologico", gli oggetti durano troppo, occorre consumarli "artificialmente attraverso i Gadget: aggiungiamo qualcosa che non serve a niente ma fa più effetto, La società dei consumi scopre La pubblicità e la propaganda, gli oggetti durano troppo, occorre consumarli "artificialmente quindi è necessario introdurre il concetto