Warning:
JavaScript is turned OFF. None of the links on this page will work until it is reactivated.
If you need help turning JavaScript On, click here.
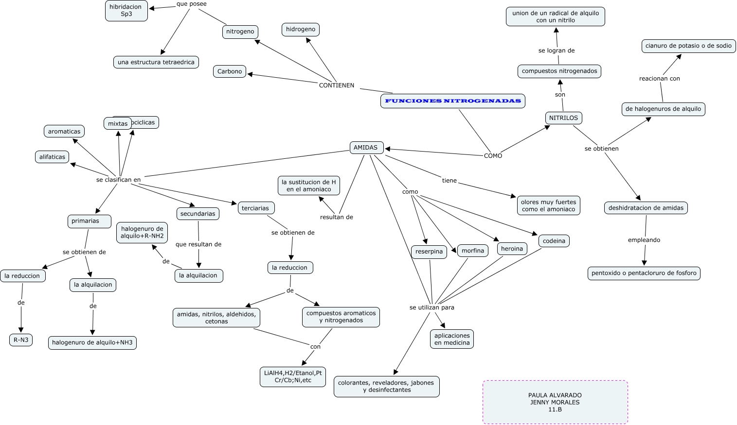
Este Cmap, tiene información relacionada con: paula alvarado, jenny morales, AMIDAS se clasifican en terciarias, AMIDAS se clasifican en alifaticas, primarias se obtienen de la alquilacion, secundarias que resultan de la alquilacion, primarias se obtienen de la reduccion, deshidratacion de amidas empleando pentoxido o pentacloruro de fosforo, FUNCIONES NITROGENADAS COMO AMIDAS, heroina se utilizan para colorantes, reveladores, jabones y desinfectantes, AMIDAS se clasifican en mixtas, AMIDAS se clasifican en secundarias, AMIDAS como heroina, AMIDAS se clasifican en primarias, AMIDAS como codeina, FUNCIONES NITROGENADAS CONTIENEN nitrogeno, NITRILOS se obtienen de halogenuros de alquilo, AMIDAS como morfina, NITRILOS se obtienen deshidratacion de amidas, NITRILOS son compuestos nitrogenados, codeina se utilizan para aplicaciones en medicina, FUNCIONES NITROGENADAS COMO NITRILOS