Warning:
JavaScript is turned OFF. None of the links on this page will work until it is reactivated.
If you need help turning JavaScript On, click here.
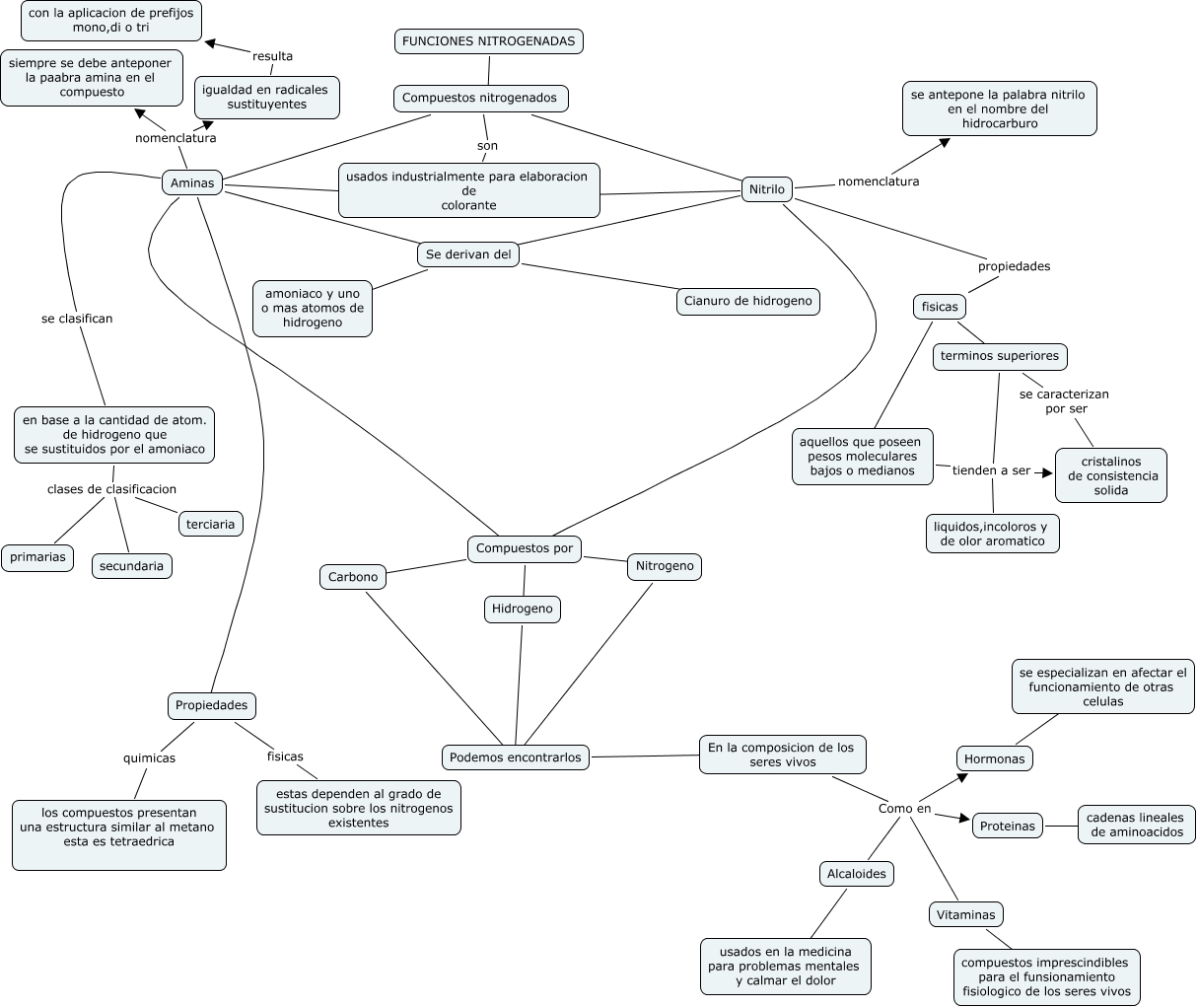
Este Cmap, tiene información relacionada con: F.nitrogenadas__L.Cardoso,C.Romo,J.Rosero,L.Torijano, Compuestos por ???? Nitrogeno, Aminas ???? Se derivan del, Nitrilo ???? Usados en la industria para elaboracion de colorantes, aquellos que poseen pesos moleculares bajos o medianos tienden a ser liquidos,incoloros y de olor aromatico, En la composicion de los seres vivos Como en Proteinas, Hidrogeno ???? Podemos encontrarlos, Propiedades fisicas estas dependen al grado de sustitucion sobre los nitrogenos existentes, Nitrilo nomenclatura se antepone la palabra nitrilo en el nombre del hidrocarburo, en base a la cantidad de atom. de hidrogeno que se sustituidos por el amoniaco clases de clasificacion terciaria, Compuestos por ???? Hidrogeno, Aminas se clasifican en base a la cantidad de atom. de hidrogeno que se sustituidos por el amoniaco, Compuestos por ???? Carbono, FUNCIONES NITROGENADAS ???? Compuestos nitrogenados, Aminas nomenclatura igualdad en radicales sustituyentes, Aminas nomenclatura siempre se debe anteponer la paabra amina en el compuesto, en base a la cantidad de atom. de hidrogeno que se sustituidos por el amoniaco clases de clasificacion secundaria, Nitrilo propiedades fisicas, terminos superiores tienden a ser cristalinos de consistencia solida, En la composicion de los seres vivos Como en Alcaloides, Vitaminas ???? compuestos imprescindibles para el funsionamiento fisiologico de los seres vivos