Warning:
JavaScript is turned OFF. None of the links on this page will work until it is reactivated.
If you need help turning JavaScript On, click here.
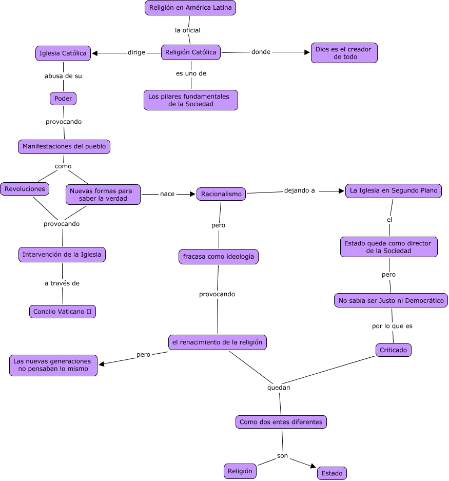
Este Cmap, tiene información relacionada con: religion, Religión Católica donde Dios es el creador de todo, Religión Católica dirige Iglesia Católica, No sabía ser Justo ni Democrático por lo que es Criticado, el renacimiento de la religión pero Las nuevas generaciones no pensaban lo mismo, Criticado quedan Como dos entes diferentes, La Iglesia en Segundo Plano el Estado queda como director de la Sociedad, Nuevas formas para saber la verdad provocando Intervención de la Iglesia, Poder provocando Manifestaciones del pueblo, Como dos entes diferentes son Estado, Religión Católica es uno de Los pilares fundamentales de la Sociedad, Religión en América Latina la oficial Religión Católica, Estado queda como director de la Sociedad pero No sabía ser Justo ni Democrático, el renacimiento de la religión quedan Como dos entes diferentes, Revoluciones provocando Intervención de la Iglesia, Racionalismo dejando a La Iglesia en Segundo Plano, Nuevas formas para saber la verdad nace Racionalismo, Manifestaciones del pueblo como Nuevas formas para saber la verdad, Intervención de la Iglesia a través de Concilo Vaticano II, Manifestaciones del pueblo como Revoluciones, Iglesia Católica abusa de su Poder