Warning:
JavaScript is turned OFF. None of the links on this page will work until it is reactivated.
If you need help turning JavaScript On, click here.
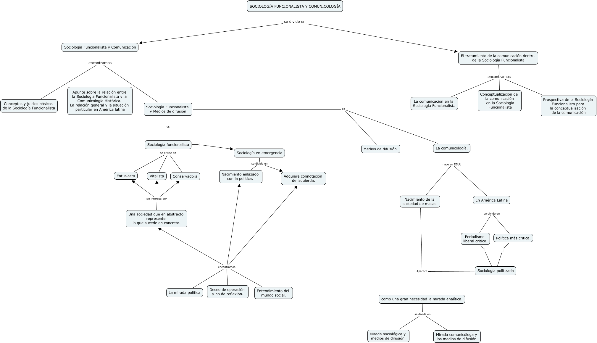
Este Cmap, tiene información relacionada con: Teoria, La comunicología. nace en EEUU Nacimiento de la sociedad de masas., Sociología funcionalista se divide en Entusiasta, En América Latina se divide en Política más critica., Deseo de operación y no de reflexión. encontramos Adquiere connotación de izquierda., El tratamiento de la comunicación dentro de la Sociología Funcionalista encontramos La comunicación en la Sociología Funcionalista, Política más critica. Sociología politizada, Deseo de operación y no de reflexión. encontramos La mirada política, Deseo de operación y no de reflexión. encontramos Una sociedad que en abstracto represente lo que sucede en concreto., Una sociedad que en abstracto represente lo que sucede en concreto. Se interesa por Entusiasta, Sociología Funcionalista y Comunicación encontramos Conceptos y juicios básicos de la Sociología Funcionalista, SOCIOLOGÍA FUNCIONALISTA Y COMUNICOLOGÍA se divide en Sociología Funcionalista y Comunicación, Sociología Funcionalista y Comunicación encontramos Apunte sobre la relación entre la Sociología Funcionalista y la Comunicología Histórica. La relación general y la situación particular en América latina, Una sociedad que en abstracto represente lo que sucede en concreto. Se interesa por Vitalista, Sociología en emergencia se divide en Adquiere connotación de izquierda., El tratamiento de la comunicación dentro de la Sociología Funcionalista encontramos Prospectiva de la Sociología Funcionalista para la conceptualización de la comunicación, Periodismo liberal critico. Sociología politizada, Sociología Funcionalista y Medios de difusión es La comunicología., SOCIOLOGÍA FUNCIONALISTA Y COMUNICOLOGÍA se divide en El tratamiento de la comunicación dentro de la Sociología Funcionalista, Sociología Funcionalista y Medios de difusión es Sociología funcionalista, Sociología funcionalista se divide en Vitalista