Warning:
JavaScript is turned OFF. None of the links on this page will work until it is reactivated.
If you need help turning JavaScript On, click here.
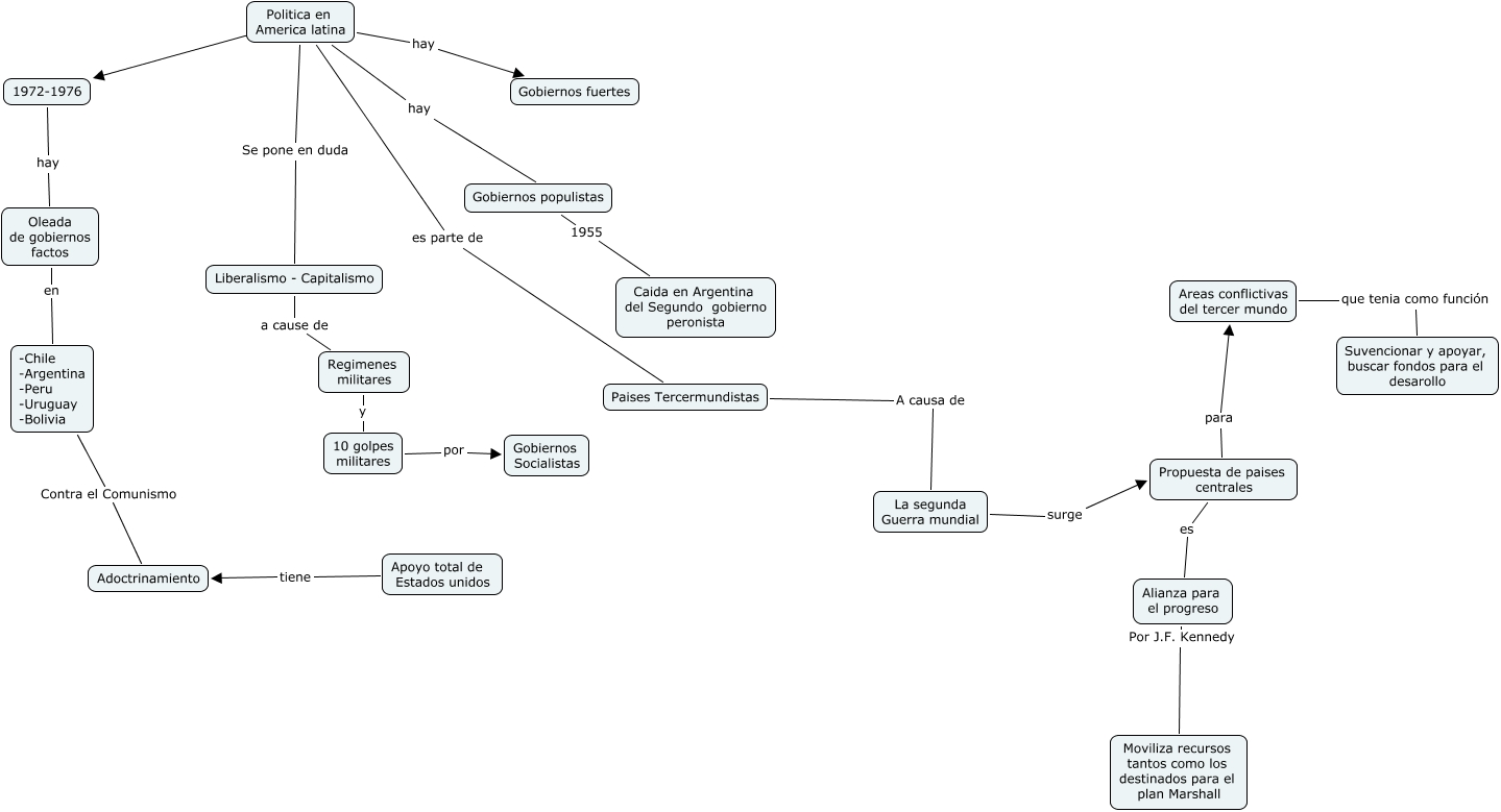
Este Cmap, tiene información relacionada con: Politica, Politica en America latina hay Gobiernos populistas, La segunda Guerra mundial surge Propuesta de paises centrales, Politica en America latina ???? 1972-1976, Paises Tercermundistas A causa de La segunda Guerra mundial, 10 golpes militares por Gobiernos Socialistas, Politica en America latina es parte de Paises Tercermundistas, Liberalismo - Capitalismo a cause de Regimenes militares, Areas conflictivas del tercer mundo que tenia como función Suvencionar y apoyar, buscar fondos para el desarollo, Oleada de gobiernos factos en -Chile -Argentina -Peru -Uruguay -Bolivia, -Chile -Argentina -Peru -Uruguay -Bolivia Contra el Comunismo Adoctrinamiento, Politica en America latina Se pone en duda Liberalismo - Capitalismo, Gobiernos populistas 1955 Caida en Argentina del Segundo gobierno peronista, Propuesta de paises centrales es Alianza para el progreso, Propuesta de paises centrales para Areas conflictivas del tercer mundo, Politica en America latina hay Gobiernos fuertes, 1972-1976 hay Oleada de gobiernos factos, Alianza para el progreso Por J.F. Kennedy Moviliza recursos tantos como los destinados para el plan Marshall, Regimenes militares y 10 golpes militares, Apoyo total de Estados unidos tiene Adoctrinamiento