Warning:
JavaScript is turned OFF. None of the links on this page will work until it is reactivated.
If you need help turning JavaScript On, click here.
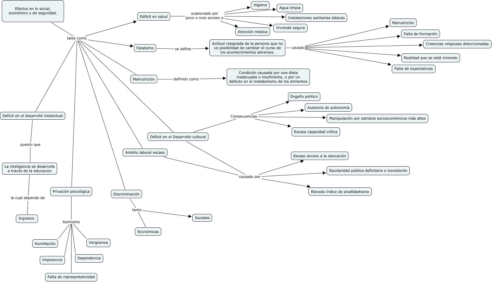
Este Cmap, tiene información relacionada con: efectos, Déficit en salud ocasionado por poco o nulo acceso a Atención médica, Déficit en el Desarrollo cultural Consecuencias Engaño politico, Efectos en lo social, económico y de seguridad. tales como Discriminación, Actitud resignada de la persona que no ve posibilidad de cambiar el curso de los acontecimientos adversos. causas Malnutrición, Ambito laboral escaso causado por Escaso acceso a la educación, Déficit en salud ocasionado por poco o nulo acceso a Vivienda segura, Efectos en lo social, económico y de seguridad. tales como Privación psicológica, Privación psicológica Asimismo Dependencia, Actitud resignada de la persona que no ve posibilidad de cambiar el curso de los acontecimientos adversos. causas Realidad que se está viviendo, Efectos en lo social, económico y de seguridad. tales como Déficit en el Desarrollo cultural, Discriminación tanto Económicas, Déficit en el Desarrollo cultural Consecuencias Manipulación por estratos socioeconómicos más altos, Ambito laboral escaso causado por Escolaridad pública deficitaria o inexistente, La inteligencia se desarrolla a través de la educacion la cual depende de Ingresos, Efectos en lo social, económico y de seguridad. tales como Deficit en el desarrollo intelectual, Déficit en el Desarrollo cultural causado por Elevado índice de analfabetismo, Déficit en el Desarrollo cultural Consecuencias Ausencia de autonomía, Ambito laboral escaso causado por Elevado índice de analfabetismo, Privación psicológica Asimismo Vergüenza, Déficit en salud ocasionado por poco o nulo acceso a Higiene