Warning:
JavaScript is turned OFF. None of the links on this page will work until it is reactivated.
If you need help turning JavaScript On, click here.
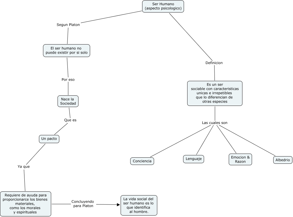
Este Cmap, tiene información relacionada con: dimensión filosofica, Requiere de ayuda para proporcionarce los bienes materiales, como los morales y espirituales Concluyendo para Platon La vida social del ser humano es lo que identifica al hombre., Ser Humano (aspecto psicologico) Definicion Es un ser sociable con caracteristicas unicas e irrepetibles que lo diferencian de otras especies, Es un ser sociable con caracteristicas unicas e irrepetibles que lo diferencian de otras especies Las cuales son Emocion & Razon, Es un ser sociable con caracteristicas unicas e irrepetibles que lo diferencian de otras especies Las cuales son Lenguaje, El ser humano no puede existir por si solo Por eso Nace la Sociedad, Es un ser sociable con caracteristicas unicas e irrepetibles que lo diferencian de otras especies Las cuales son Conciencia, Un pacto Ya que Requiere de ayuda para proporcionarce los bienes materiales, como los morales y espirituales, Nace la Sociedad Que es Un pacto, Ser Humano (aspecto psicologico) Segun Platon El ser humano no puede existir por si solo, Es un ser sociable con caracteristicas unicas e irrepetibles que lo diferencian de otras especies Las cuales son Albedrio