Warning:
JavaScript is turned OFF. None of the links on this page will work until it is reactivated.
If you need help turning JavaScript On, click here.
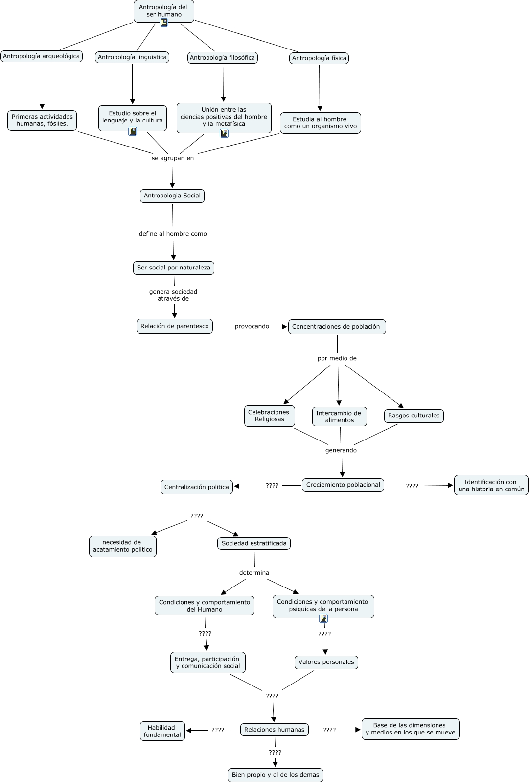
Este Cmap, tiene información relacionada con: dimensión antropologica, Valores personales ???? Relaciones humanas, Relaciones humanas ???? Habilidad fundamental, Concentraciones de población por medio de Celebraciones Religiosas, Centralización politica ???? Sociedad estratificada, Sociedad estratificada determina Condiciones y comportamiento del Humano, Relaciones humanas ???? Bien propio y el de los demas, Antropología del ser humano Antropología linguistica Estudio sobre el lenguaje y la cultura, Condiciones y comportamiento del Humano ???? Entrega, participación y comunicación social, Condiciones y comportamiento del Humano ???? Entrega, participación y comunicación social, Primeras actividades humanas, fósiles. se agrupan en Antropologia Social, Creciemiento poblacional ???? Centralización politica, Intercambio de alimentos generando Creciemiento poblacional, Unión entre las ciencias positivas del hombre y la metafísica se agrupan en Antropologia Social, Creciemiento poblacional ???? Identificación con una historia en común, Concentraciones de población por medio de Rasgos culturales, Ser social por naturaleza genera sociedad através de Relación de parentesco, Condiciones y comportamiento psiquicas de la persona ???? Valores personales, Estudia al hombre como un organismo vivo se agrupan en Antropologia Social, Entrega, participación y comunicación social ???? Relaciones humanas, Centralización politica ???? necesidad de acatamiento politico