Warning:
JavaScript is turned OFF. None of the links on this page will work until it is reactivated.
If you need help turning JavaScript On, click here.
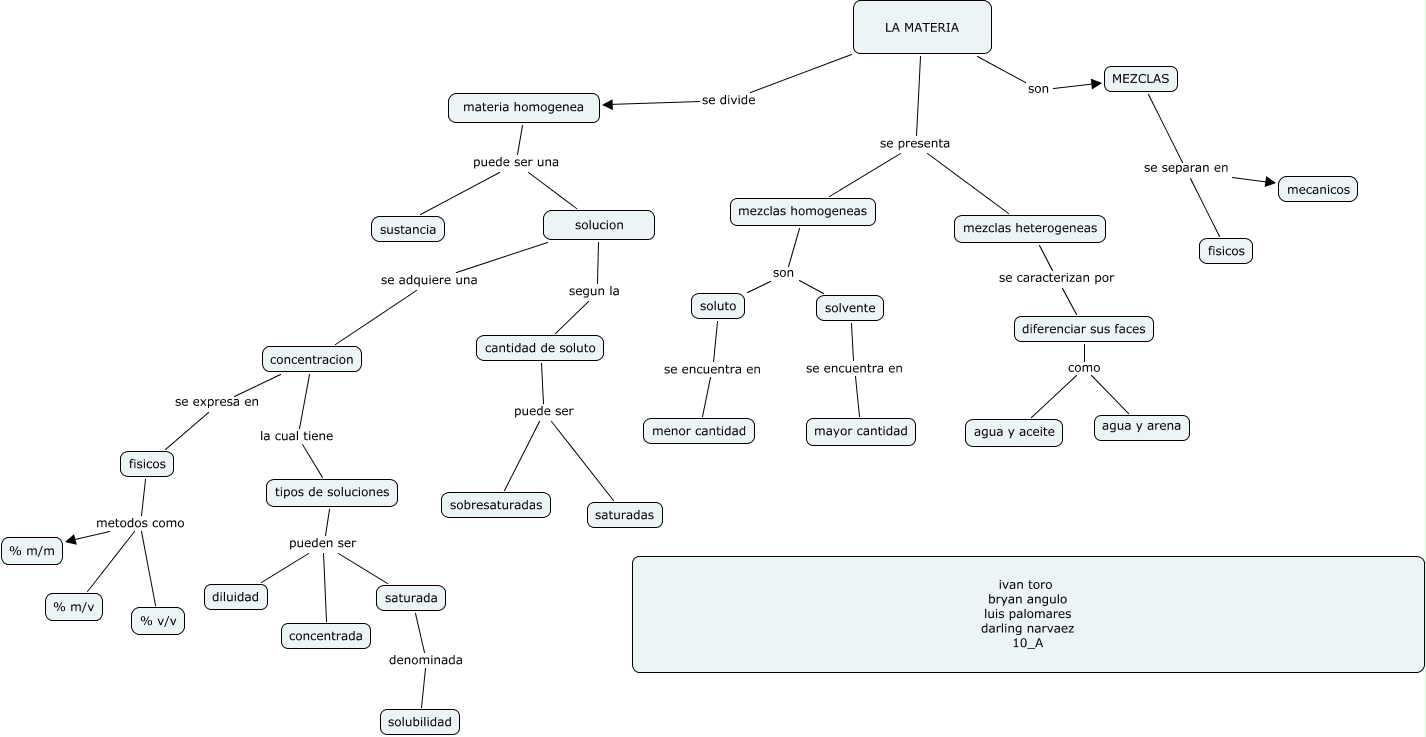
Este Cmap, tiene información relacionada con: la materia IVAN, MEZCLAS se separan en mecanicos, soluto se encuentra en menor cantidad, materia homogenea puede ser una sustancia, mezclas heterogeneas se caracterizan por diferenciar sus faces, saturada denominada solubilidad, LA MATERIA son MEZCLAS, materia homogenea puede ser una solucion, MEZCLAS se separan en fisicos, concentracion la cual tiene tipos de soluciones, solucion se adquiere una concentracion, diferenciar sus faces como agua y arena, tipos de soluciones pueden ser saturada, cantidad de soluto puede ser saturadas, diferenciar sus faces como agua y aceite, LA MATERIA se divide materia homogenea, LA MATERIA se presenta mezclas homogeneas, tipos de soluciones pueden ser concentrada, fisicos metodos como % m/m, solvente se encuentra en mayor cantidad, mezclas homogeneas son soluto