Warning:
JavaScript is turned OFF. None of the links on this page will work until it is reactivated.
If you need help turning JavaScript On, click here.
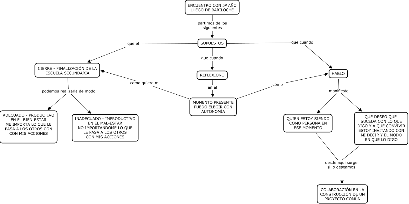
Este Cmap, tiene información relacionada con: ENCUENTRO CON 5º LUEGO DE BARILOCHE 2010, SUPUESTOS que cuando REFLEXIONO, CIERRE - FINALIZACIÓN DE LA ESCUELA SECUNDARIA podemos realizarla de modo ADECUADO - PRODUCTIVO EN EL BIEN-ESTAR ME IMPORTA LO QUE LE PASA A LOS OTROS CON CON MIS ACCIONES, QUIEN ESTOY SIENDO COMO PERSONA EN ESE MOMENTO desde aquí surge si lo deseamos COLABORACIÓN EN LA CONSTRUCCIÓN DE UN PROYECTO COMÚN, ENCUENTRO CON 5º AÑO LUEGO DE BARILOCHE partimos de los siguientes SUPUESTOS, REFLEXIONO en el MOMENTO PRESENTE PUEDO ELEGIR CON AUTONOMÍA, MOMENTO PRESENTE PUEDO ELEGIR CON AUTONOMÍA cómo HABLO, CIERRE - FINALIZACIÓN DE LA ESCUELA SECUNDARIA podemos realizarla de modo INADECUADO - IMPRODUCTIVO EN EL MAL-ESTAR NO IMPORTANDOME LO QUE LE PASA A LOS OTROS CON MIS ACCIONES, HABLO manifiesto QUIEN ESTOY SIENDO COMO PERSONA EN ESE MOMENTO, SUPUESTOS que cuando HABLO, MOMENTO PRESENTE PUEDO ELEGIR CON AUTONOMÍA como quiero mi CIERRE - FINALIZACIÓN DE LA ESCUELA SECUNDARIA, QUE DESEO QUE SUCEDA CON LO QUE DIGO Y A QUE CONVIVIR ESTOY INVITANDO CON MI DECIR Y EL MODO EN QUE LO DIGO desde aquí surge si lo deseamos COLABORACIÓN EN LA CONSTRUCCIÓN DE UN PROYECTO COMÚN, SUPUESTOS que el CIERRE - FINALIZACIÓN DE LA ESCUELA SECUNDARIA, HABLO manifiesto QUE DESEO QUE SUCEDA CON LO QUE DIGO Y A QUE CONVIVIR ESTOY INVITANDO CON MI DECIR Y EL MODO EN QUE LO DIGO