Warning:
JavaScript is turned OFF. None of the links on this page will work until it is reactivated.
If you need help turning JavaScript On, click here.
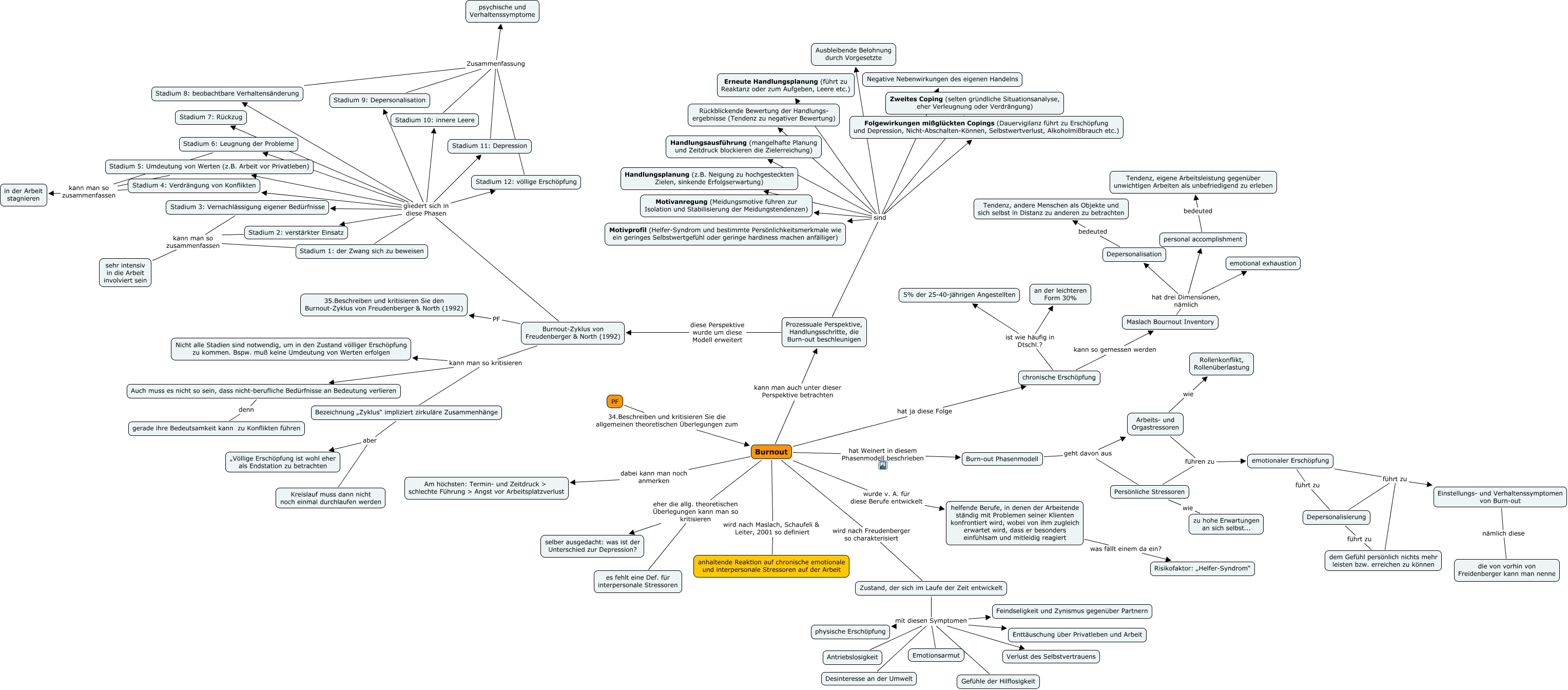
Dieses mit IHMC CmapTools erstellte CMap hat Informationen bezüglich: 11.Burn-out, Prozessuale Perspektive, Handlungsschritte, die Burn-out beschleunigen sind Motivanregung (Meidungsmotive führen zur Isolation und Stabilisierung der Meidungstendenzen), Prozessuale Perspektive, Handlungsschritte, die Burn-out beschleunigen sind Negative Nebenwirkungen des eigenen Handelns, Arbeits- und Orgastressoren wie Rollenkonflikt, Rollenüberlastung, Burnout dabei kann man noch anmerken Am höchsten: Termin- und Zeitdruck > schlechte Führung > Angst vor Arbeitsplatzverlust, Zustand, der sich im Laufe der Zeit entwickelt mit diesen Symptomen Antriebslosigkeit, chronische Erschöpfung ist wie häufig in Dtschl.? 5% der 25-40-jährigen Angestellten, PF 34.Beschreiben und kritisieren Sie die allgemeinen theoretischen Überlegungen zum Burnout, Stadium 9: Depersonalisation Zusammenfassung psychische und Verhaltenssymptome, Stadium 3: Vernachlässigung eigener Bedürfnisse kann man so zusammenfassen sehr intensiv in die Arbeit involviert sein, Burnout hat Weinert in diesem Phasenmodell beschrieben Burn-out Phasenmodell, Bezeichnung „Zyklus“ impliziert zirkuläre Zusammenhänge aber Kreislauf muss dann nicht noch einmal durchlaufen werden, Zustand, der sich im Laufe der Zeit entwickelt mit diesen Symptomen Enttäuschung über Privatleben und Arbeit, Stadium 4: Verdrängung von Konflikten kann man so zusammenfassen in der Arbeit stagnieren, Burn-out Phasenmodell geht davon aus Arbeits- und Orgastressoren, Burnout-Zyklus von Freudenberger & North (1992) gliedert sich in diese Phasen Stadium 10: innere Leere, Depersonalisierung führt zu dem Gefühl persönlich nichts mehr leisten bzw. erreichen zu können, Zustand, der sich im Laufe der Zeit entwickelt mit diesen Symptomen Desinteresse an der Umwelt, Einstellungs- und Verhaltenssymptomen von Burn-out nämlich diese die von vorhin von Freidenberger kann man nenne, Burnout-Zyklus von Freudenberger & North (1992) gliedert sich in diese Phasen Stadium 12: völlige Erschöpfung, Maslach Bournout Inventory hat drei Dimensionen, nämlich emotional exhaustion