Warning:
JavaScript is turned OFF. None of the links on this page will work until it is reactivated.
If you need help turning JavaScript On, click here.
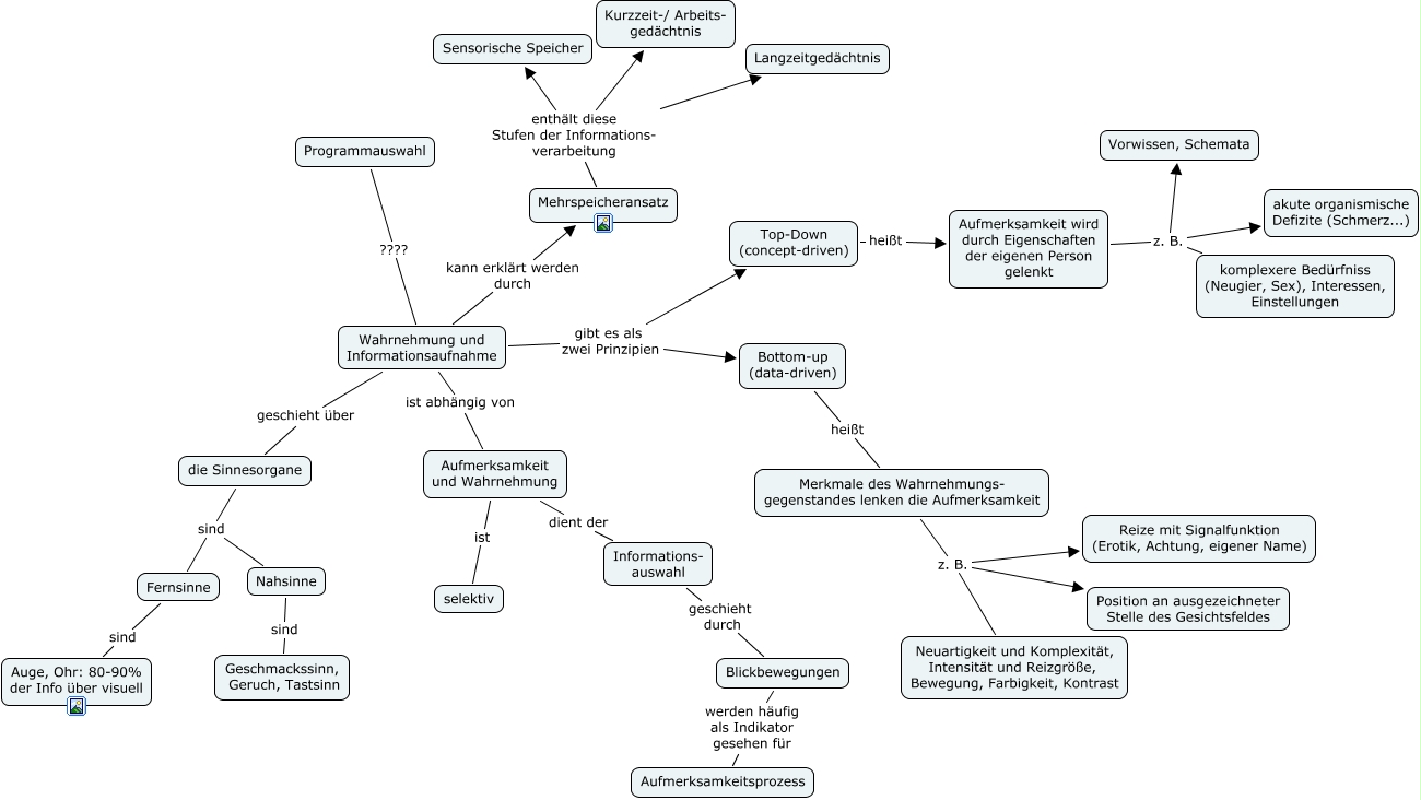
Dieses mit IHMC CmapTools erstellte CMap hat Informationen bezüglich: Unbenannt 1, Aufmerksamkeit und Wahrnehmung ist selektiv, Mehrspeicheransatz enthält diese Stufen der Informations- verarbeitung Langzeitgedächtnis, Merkmale des Wahrnehmungs- gegenstandes lenken die Aufmerksamkeit z. B. Neuartigkeit und Komplexität, Intensität und Reizgröße, Bewegung, Farbigkeit, Kontrast, Top-Down (concept-driven) heißt Aufmerksamkeit wird durch Eigenschaften der eigenen Person gelenkt, Bottom-up (data-driven) heißt Merkmale des Wahrnehmungs- gegenstandes lenken die Aufmerksamkeit, Wahrnehmung und Informationsaufnahme kann erklärt werden durch Mehrspeicheransatz, die Sinnesorgane sind Nahsinne, Wahrnehmung und Informationsaufnahme gibt es als zwei Prinzipien Bottom-up (data-driven), Aufmerksamkeit wird durch Eigenschaften der eigenen Person gelenkt z. B. Vorwissen, Schemata, Nahsinne sind Geschmackssinn, Geruch, Tastsinn, Mehrspeicheransatz enthält diese Stufen der Informations- verarbeitung Sensorische Speicher, Aufmerksamkeit und Wahrnehmung dient der Informations- auswahl, Wahrnehmung und Informationsaufnahme gibt es als zwei Prinzipien Top-Down (concept-driven), Wahrnehmung und Informationsaufnahme ist abhängig von Aufmerksamkeit und Wahrnehmung, Programmauswahl ???? Wahrnehmung und Informationsaufnahme, Blickbewegungen werden häufig als Indikator gesehen für Aufmerksamkeitsprozess, Merkmale des Wahrnehmungs- gegenstandes lenken die Aufmerksamkeit z. B. Reize mit Signalfunktion (Erotik, Achtung, eigener Name), Mehrspeicheransatz enthält diese Stufen der Informations- verarbeitung Kurzzeit-/ Arbeits- gedächtnis, Aufmerksamkeit wird durch Eigenschaften der eigenen Person gelenkt z. B. komplexere Bedürfniss (Neugier, Sex), Interessen, Einstellungen, Wahrnehmung und Informationsaufnahme geschieht über die Sinnesorgane