Warning:
JavaScript is turned OFF. None of the links on this page will work until it is reactivated.
If you need help turning JavaScript On, click here.
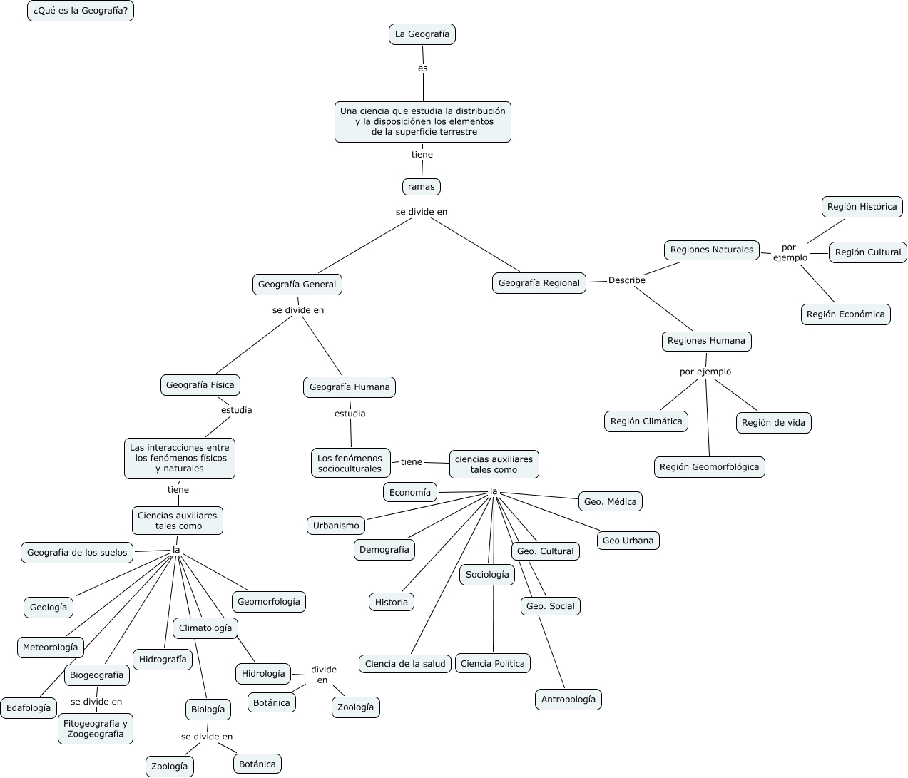
Este Cmap, tiene información relacionada con: la Geografía, ciencias auxiliares tales como la Geo. Social, Geografía General se divide en Geografía Física, Ciencias auxiliares tales como la Geomorfología, Biología se divide en Zoología, La Geografía es Una ciencia que estudia la distribución y la disposiciónen los elementos de la superficie terrestre, Ciencias auxiliares tales como la Biogeografía, ciencias auxiliares tales como la Demografía, ciencias auxiliares tales como la Ciencia de la salud, ciencias auxiliares tales como la Antropología, Geografía General se divide en Geografía Humana, Ciencias auxiliares tales como la Hidrografía, Regiones Naturales por ejemplo Región Histórica, Ciencias auxiliares tales como la Climatología, ciencias auxiliares tales como la Geo Urbana, Biología se divide en Botánica, Geografía Regional Describe Regiones Naturales, ciencias auxiliares tales como la Geo. Médica, Geografía Física estudia Las interacciones entre los fenómenos físicos y naturales, Hidrología divide en Botánica, Ciencias auxiliares tales como la Meteorología